EasyManua.ls Logo

Alpha-InnoTec LW 71A - Lw 101 A - Lw 251 A

Alpha-InnoTec LW 71A
80 pages
Print Icon
To Next Page IconTo Next Page
To Next Page IconTo Next Page
To Previous Page IconTo Previous Page
To Previous Page IconTo Previous Page
Loading...
50
-F10
-F13 -F14
A1
A2
-K14
-F11
A1
A2
ZIP
Inf
or
m
ati
on
on
fus
e
s
c
an
be
foun
d i
n
the
tec
h
ni
c
al
d
ata
M
ZIP
-X52
1
ZW2
BUP
3~N/PE/400V/50Hz
A4
Contactor electric heating element hot water or buf fer tank
RFV
F14
X12
VBO
A5
Cut out auxiliary heating 1
-X10
Hot water or buer storage tank
Cut out auxiliary heating 2
PE
K14
Control signal of additional heat generator 1; inte rnally wired
Plug on switch box heat pump (control line)
A2
Terminal strips on controller board (see sticker)
Name
Hot water circulating pump/switching valve
ZW1
GND
3
MOT
X0-X4
8
TBW
External sensor
ZUP
A3
11
External return sensor
3
TRL
Pump for mixing circuit 1
PE
F13
Charge/discharge/cooling mixer 1 closed
8
GND
Charge/discharge/cooling mixer 1 open
L1
TBW
PEX
Controller board; Attention: I-max = 6A/230VAC
TA
ASD
Legend:
GND
EVU
Hot water gauge/thermostat
Heating circuit circulating pump
Accessories: Remote control
MZ1/MIS
Sensor mixing circuit 1
4 10
126
PEX
FP1
Energy supplier contact; closed on release; bridge if no blocking interval
N
2
MOT
RFV
TB1
No function
L1
-X4
ZW1
TB1
9
B10 A
MA1/MIS
GND
TA
Funct
ion
EVU
1~N/PE/230V/50Hz
GND
TRL
Overload protection; internally wired
TB1
L1
TA
A1
HUP
Heat pump
Cut out controller unit
X52
PE
10
3~N/PE/400V/50Hz
6
HUP
UK831170
A2
-X12
ZW2/SST
1
PE
12
11
-X1
BUP
X8
-X8
A5
Distribution box in heat pump; power supply output additional heating
F11
X9
circulation pumpZIP
ZUP
M
-X9
ZW2
M
F10
-X5
Plug on switch box heat pump (gauge line)
3-pol. Cut out compressor; Attention: Right-hand ro t. eld is mandatory!
N
ZW2/SST
5
5
55 5
Plugs on controller board (see sticker)
X1/X5
N
A4
HUP
X7
Air water outside
-X3
TBW
MA1
-X2
EVU
FP1
3~N/PE/400V/50Hz
BUP
Terminals
N
9
Terminals in switch box wall regulator
A1
2
GND
3
M
Sub-distribution unit internal installation
Auxiliary circulation pump
Terminal strip in switch box wall regulator; N/PE d istribution for external 230V devices
MIS
PE
ZW2
MZ1
4
RFV
Distribution box in heat pump; power supply output compressor
N
2
A3
ZUP
VBO
-X0
Ventilator; internally wired
7
L
Control signal of additional heat generator 2
7
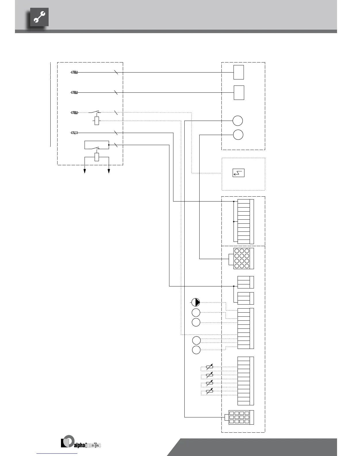
Terminal diagram LW 101-251 LUX2
831170
Achim Peger 14.04.2010
- PEP 026-029/2009
1 2 3 4 5 6 7 8 9 10 11 12 13 14 15 16
1 2 3 4 5 6 7 8 9 10 11 12 13 14 15 16
1/1
1
14.04.2010
Achim Peger
10X542-10X546;
Blatt-Nr.
Zustand
Änderung
Bearb.
Datum
Name
Bl von Anz
Datum
We reserve the right to modify technical specifications without prior notice.
UK830532/200610 © Alpha-InnoTec GmbH
LW 101A – LW 251A Terminal diagram

Related product manuals