EasyManua.ls Logo

AMD Athlon 64 - Enable RAID Function

AMD Athlon 64
76 pages
Print Icon
To Next Page IconTo Next Page
To Next Page IconTo Next Page
To Previous Page IconTo Previous Page
To Previous Page IconTo Previous Page
Loading...
S-ATA RAID Configuration
Page 5-4
Enable RAID Function
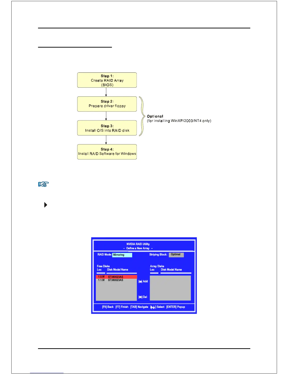
For any RAID controller, the general procedure to enable RAID function are shown
below:
Step 1: Create RAID Array
RAID arrays are created using the RAID controllers BIOS utility.
NVIDIA nForce3 250Gb
Power-on the system and wait for the following screen to appear. Press the
”F10” key to enter its BIOS configuration utility.
Refer to Appendix B-1 for details about creating RAID array using this utility.
After the RAID array is created, press “F10” to exit.
Note: If you are not installing O/S into the RAID
disks, you may skip Step 2 & Step3.

Related product manuals