EasyManua.ls Logo

Artesis AMT Toolkit - Appendix 6: Flowcharts for AMU Use; Running AMU: Edit Settings and Check Motor

Artesis AMT Toolkit
78 pages
Print Icon
To Next Page IconTo Next Page
To Next Page IconTo Next Page
To Previous Page IconTo Previous Page
To Previous Page IconTo Previous Page
Loading...
Appendices
67
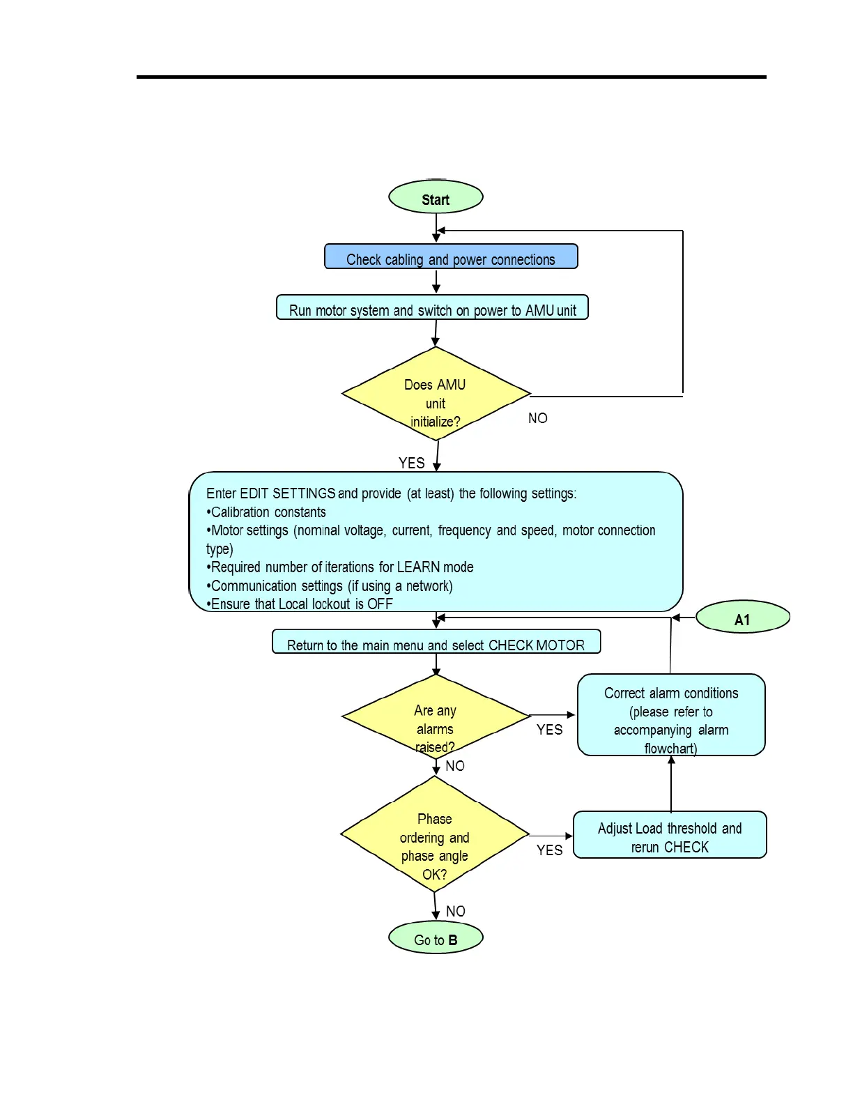
7.6. Appendix 6: Flowcharts for AMU use
7.6.1. Running AMU: Edit Settings and Check Motor

Table of Contents