EasyManua.ls Logo

Artesis AMT Toolkit - Running AMU: MONITOR; IMPROVE; UPDATE

Artesis AMT Toolkit
78 pages
Print Icon
To Next Page IconTo Next Page
To Next Page IconTo Next Page
To Previous Page IconTo Previous Page
To Previous Page IconTo Previous Page
Loading...
Appendices
69
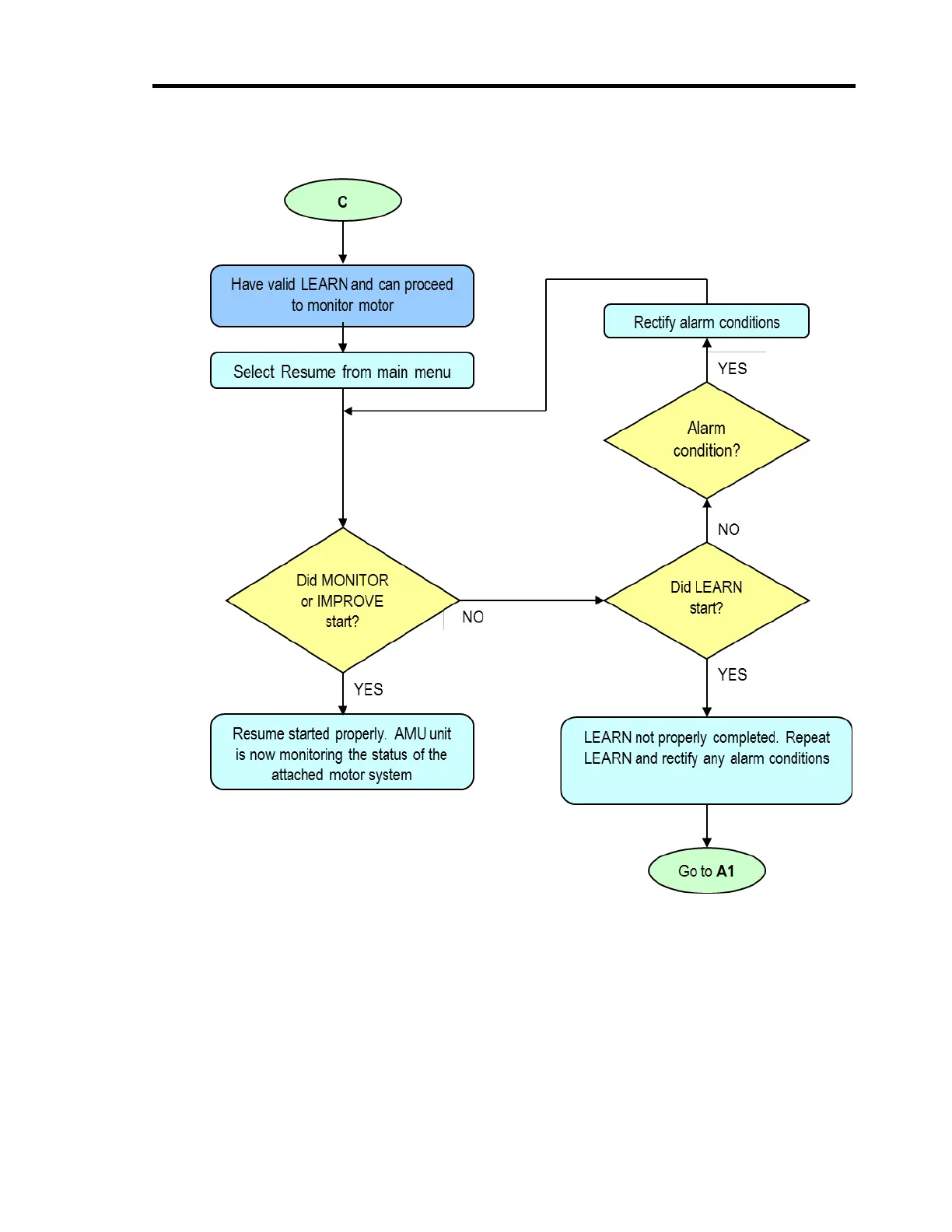
7.6.3. Running AMU: MONITOR / IMPROVE / UPDATE

Table of Contents