EasyManua.ls Logo

Artesis AMT Toolkit - Running AMU: Learn

Artesis AMT Toolkit
78 pages
Print Icon
To Next Page IconTo Next Page
To Next Page IconTo Next Page
To Previous Page IconTo Previous Page
To Previous Page IconTo Previous Page
Loading...
Appendices
68
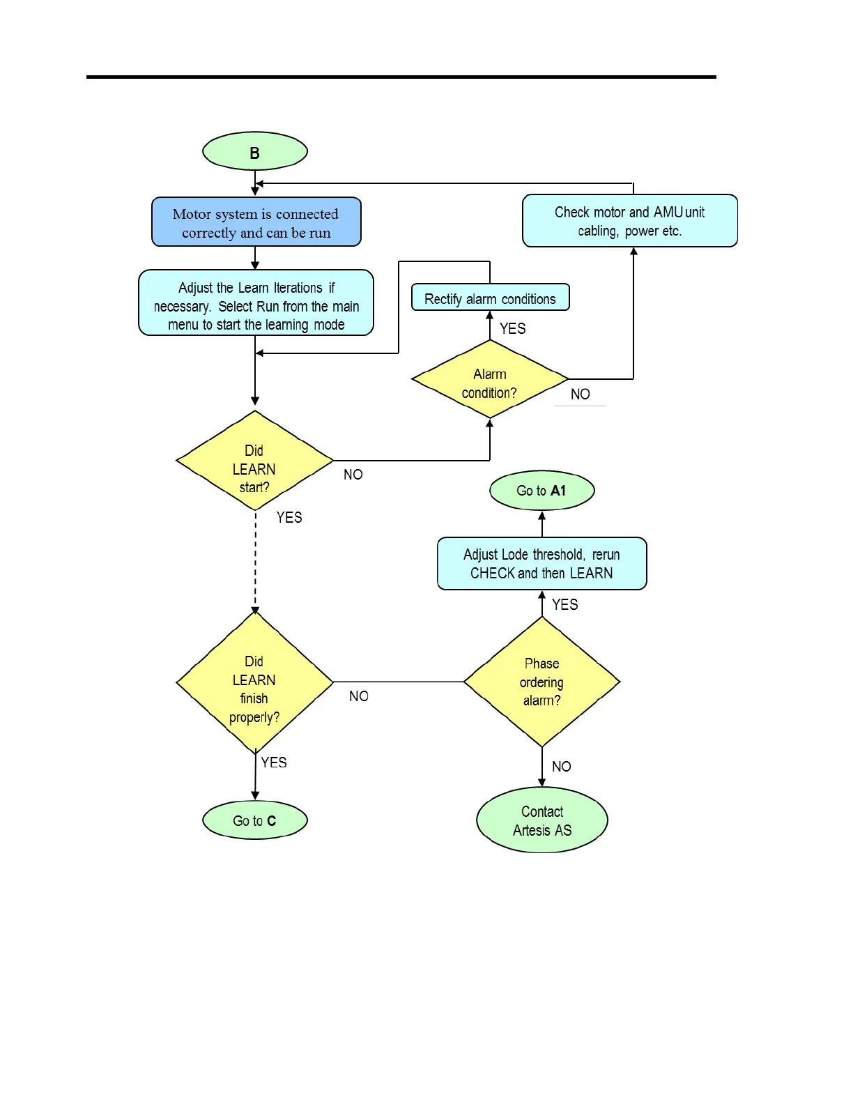
7.6.2. Running AMU: Learn

Table of Contents