EasyManua.ls Logo

BAFANG BT C01.340.UART - C18.UART Function Settings Menu

BAFANG BT C01.340.UART
48 pages
Print Icon
To Next Page IconTo Next Page
To Next Page IconTo Next Page
To Previous Page IconTo Previous Page
To Previous Page IconTo Previous Page
Loading...
31
DP C18.UART
CUSTOMER MANUAL FRONT HUB MOTOR SYSTEM
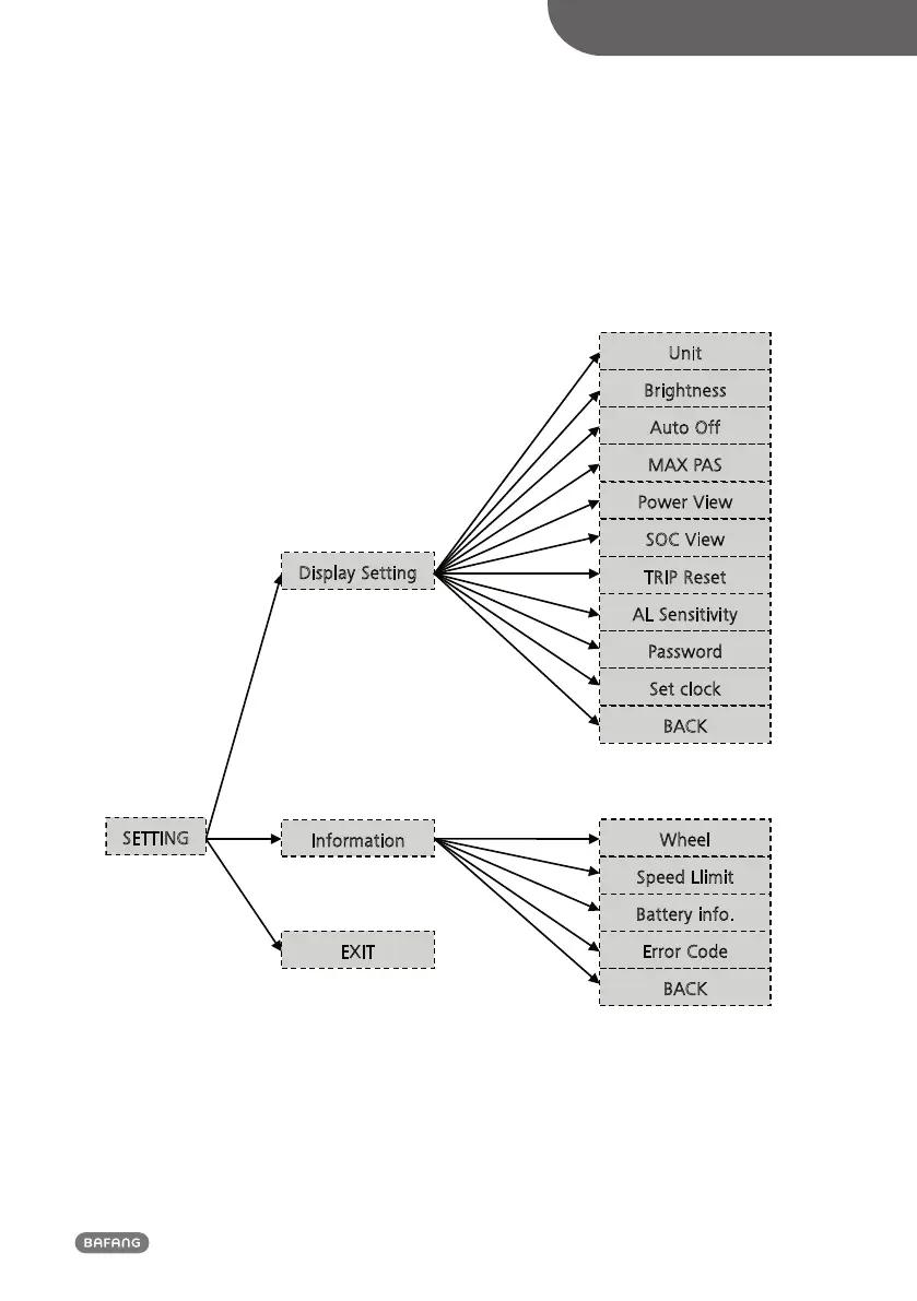
8.5 Functions setting
Operating process in the setting interface
EXIT
SETTING
Display Setting
Information
BACK
Speed Llimit
Battery info.
Error Code
Wheel
AL Sensitivity
Default Mode
Unit
Brightness
Auto Off
Power View
SOC View
TRIP Reset
Password
Set clock
BACK
MAX PAS

Other manuals for BAFANG BT C01.340.UART

Related product manuals