EasyManua.ls Logo

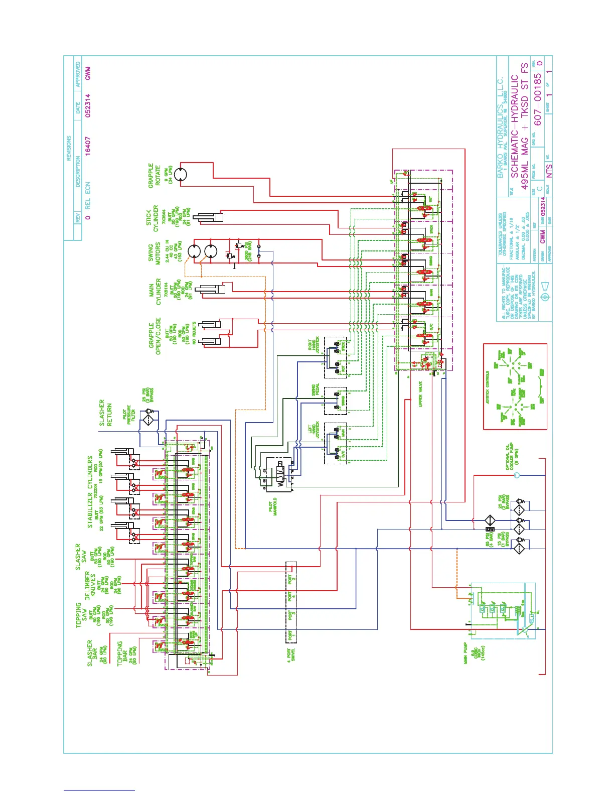
Barko 495B - SE - Hydraulic Schematic

Barko 495B - SE
99 pages
Print Icon
To Next Page IconTo Next Page
To Next Page IconTo Next Page
To Previous Page IconTo Previous Page
To Previous Page IconTo Previous Page
Loading...
Service Manual
495B SE (S)
31
Last Updated - 9/28/2016
HYDRAULIC SCHEMATIC
607-00185

Related product manuals