EasyManua.ls Logo

Belden HIRSCHMANN iFLEX2 + iSCOUT expert compact - Crane Interface RT600 E; RT700 E; RT875 E

Belden HIRSCHMANN iFLEX2 + iSCOUT expert compact
61 pages
Print Icon
To Next Page IconTo Next Page
To Next Page IconTo Next Page
To Previous Page IconTo Previous Page
To Previous Page IconTo Previous Page
Loading...
Service Manual iFLEX2 with iSCOUT expert compact
36 50 650 69 0101E_REV D (GROVE RT-TM).DOC / Rev. D / 2015-11-20 / JPD
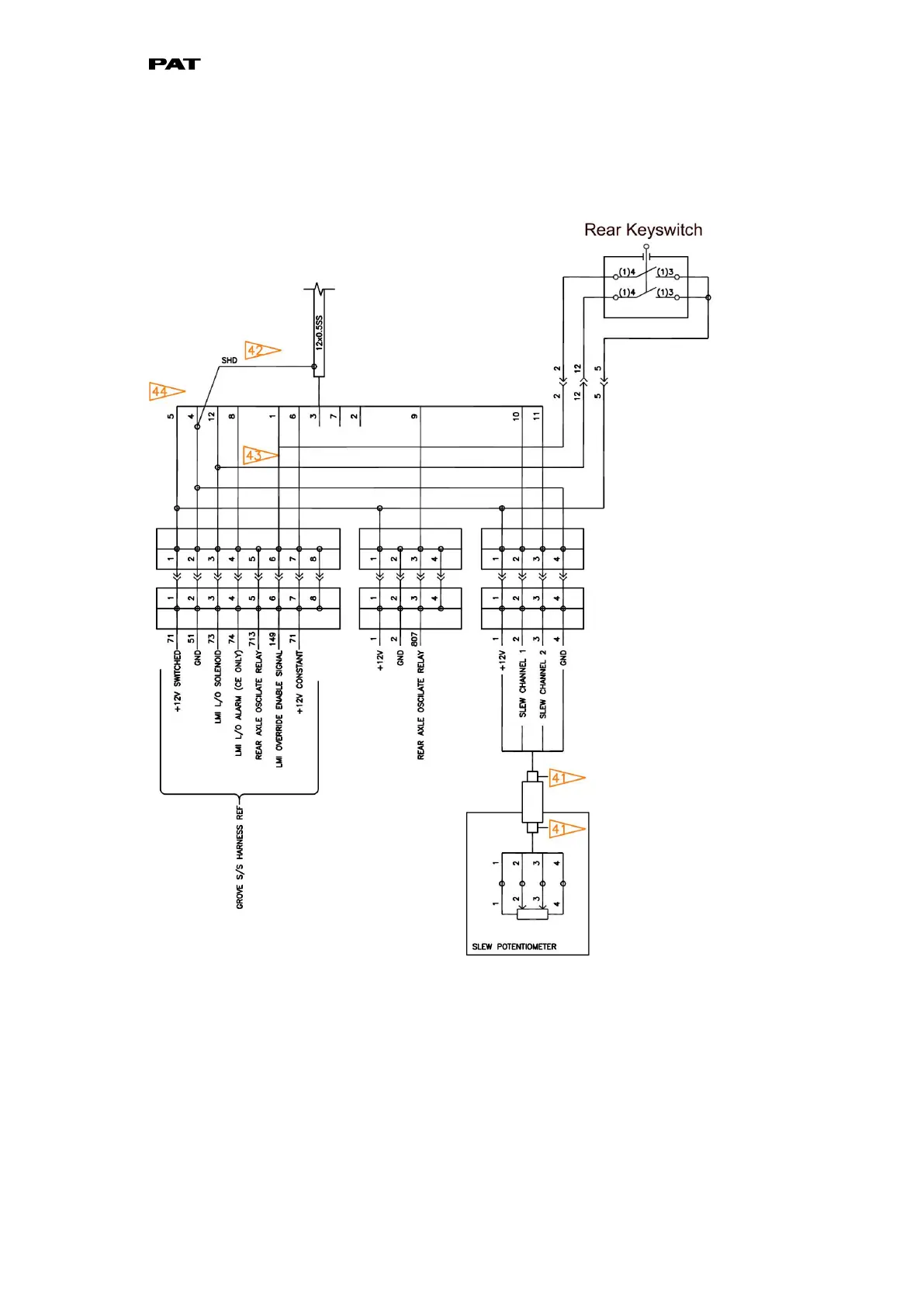
14.3.7 Crane Interface RT600E / RT700E / RT875E (page 4)
Hirschmann Automation and Control GmbH reserves proprietary rights to this drawing and to the data shown there on. The drawing and data are confidential and
are not to be used or reproduced without the written consent of Hirschmann. This drawing is subject to technical modification without prior notice.

Table of Contents