EasyManua.ls Logo

Belden HIRSCHMANN iFLEX2 + iSCOUT expert compact - Luffer Extension Wiring Diagram

Belden HIRSCHMANN iFLEX2 + iSCOUT expert compact
61 pages
Print Icon
To Next Page IconTo Next Page
To Next Page IconTo Next Page
To Previous Page IconTo Previous Page
To Previous Page IconTo Previous Page
Loading...
Service Manual iFLEX2 with iSCOUT expert compact (Grove RT-TM)
© 2015 HIRSCHMANN Automation and Control GmbH 41
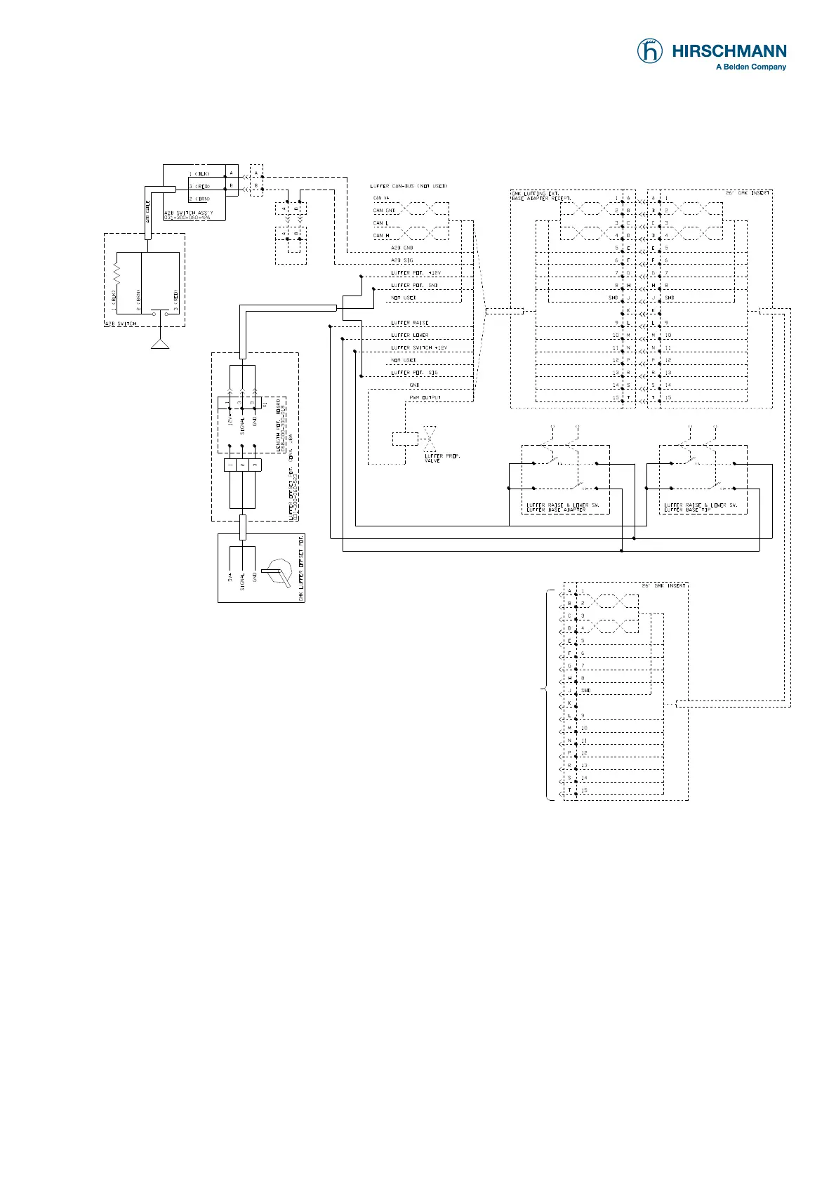
14.4.3 Luffer Extension Wiring Diagram
BOOM TIP CONNECTION
TO LWG520/0002
REFER TO CABLE REEL
(LWG520/0002) WIRING DIAGRAM
Hirschmann Automation and Control GmbH reserves proprietary rights to this drawing and to the data shown there on. The drawing and data are confidential and
are not to be used or reproduced without the written consent of Hirschmann. This drawing is subject to technical modification without prior notice.

Table of Contents