EasyManua.ls Logo

BLEMO ER12 - Page 58

BLEMO ER12
108 pages
Print Icon
To Next Page IconTo Next Page
To Next Page IconTo Next Page
To Previous Page IconTo Previous Page
To Previous Page IconTo Previous Page
Loading...
59
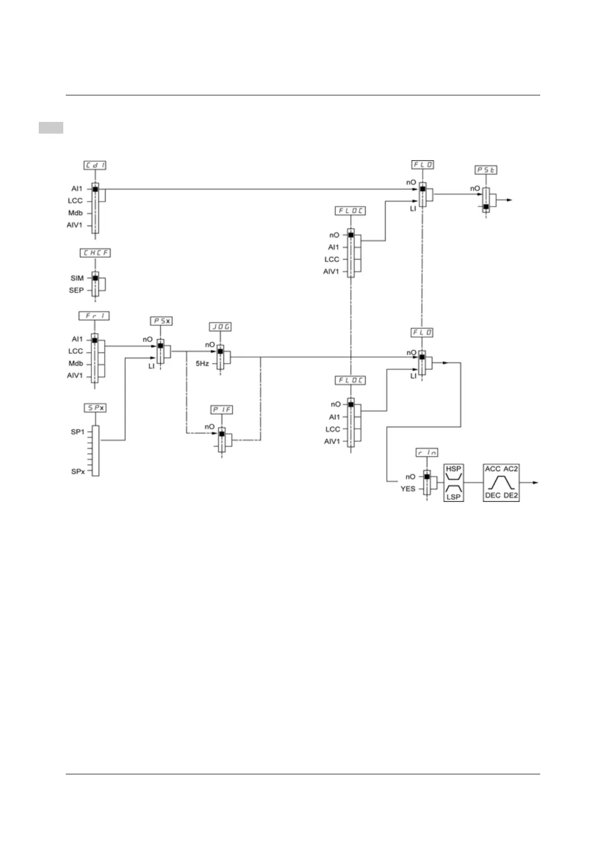
Configuration Mode - Complete menu (FULL)
Control menu
Control channel diagram
I-O-
drC-
CtL-
FUN-
FLt-
COM-
Stop
key
priority
Preset
speed
PID
reg.
JOG
or PIF

Related product manuals