EasyManua.ls Logo

Bosch Rexroth ctrlX SAFETY - Commissioning Steps

Bosch Rexroth ctrlX SAFETY
72 pages
Print Icon
To Next Page IconTo Next Page
To Next Page IconTo Next Page
To Previous Page IconTo Previous Page
To Previous Page IconTo Previous Page
Loading...
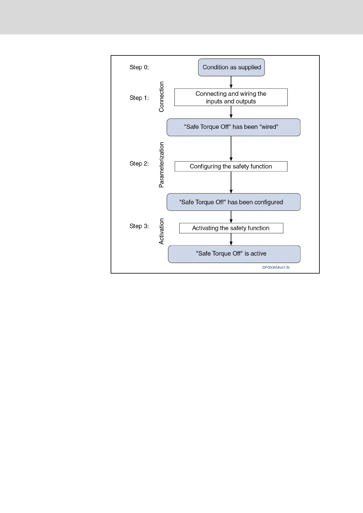
Fig. 8-1: Overview - commissioning steps of the "Safe Torque Off" function
8.4.2 Commissioning steps
Step 0: Condition as supplied and
initialization
The "Safe Torque Off" function is always active and cannot be deactivated.
During the booting process, the drive system is in the "STO" operating status;
i.e., the output stage has been switched off via two channels.
After the booting process, the safety function "Safe Torque Off" is active.
When the drive is switched from "operating mode" to "configuration mode" /
"parameterization mode", the functionality of the "Safe Torque Off" function is
maintained, i.e. according to the selection, the "Safe Torque Off" function
becomes active or not.
Step 1: Connecting and wiring the
"Safe Torque Off" function
The connection and wiring of the "Safe Torque Off" function depends on the
option used to make the selection at the drive. The "Examples of application
for ctrlX DRIVE" chapter shows the different options of selection and wiring.
The inputs and outputs at the connector XG41 of the optional safety
technology module have to be wired in accordance with the type of safety
unit (active or passive) and the wiring type (single-channel or dual-channel):
the STO_DynOut_CH1 (XG41:1) and STO_DynOut_CH2 (XG41:5)
dynamization outputs in the case of selection via a passive safety unit
the STO_CH1 (XG41:3) and STO_CH2 (XG41:7) selection inputs
always
42/65
Commissioning the safety technology
ctrlX SAFETY "Safe Torque Off" Safety Option in ctrlX DRIVE
Bosch Rexroth AG R911383774_Edition 03

Table of Contents

Related product manuals