EasyManua.ls Logo

Bosch Rexroth IndraDrive C - Indradrive MI: Commissioning the Safe Torque Off Function (Optional Safety Technology Mod- Ule L3)

Bosch Rexroth IndraDrive C
153 pages
Print Icon
To Next Page IconTo Next Page
To Next Page IconTo Next Page
To Previous Page IconTo Previous Page
To Previous Page IconTo Previous Page
Loading...
8.4.2 IndraDrive Mi: Commissioning the "Safe Torque Off" function (option‐
al safety technology module "L3")
Overview
The "Safe Torque Off"
function can be commissioned for the IndraDrive Mi
system, preferably via the IndraWorks commissioning software or manually.
The following commissioning steps describe the commissioning
procedure on the basis of
IndraWorks 12V04. For commissioning
with a different commissioning tool, the corresponding parameters
which have to be set are listed.
Lethal injury and/or property damage caused
by unintended axis motion!
DANGER
If external force influences, together with danger for persons or machines,
are to be expected with
the safety function "Safe Torque Off", e.g. due to the
weight of the load in the case of a vertical axis, this motion must be safely
prevented by additional measures, e.g. by a mechanical brake or a weight
compensation.
In this case, all cases of operation occurring in the application must be
taken into account, including mains failure and tripped fuses.
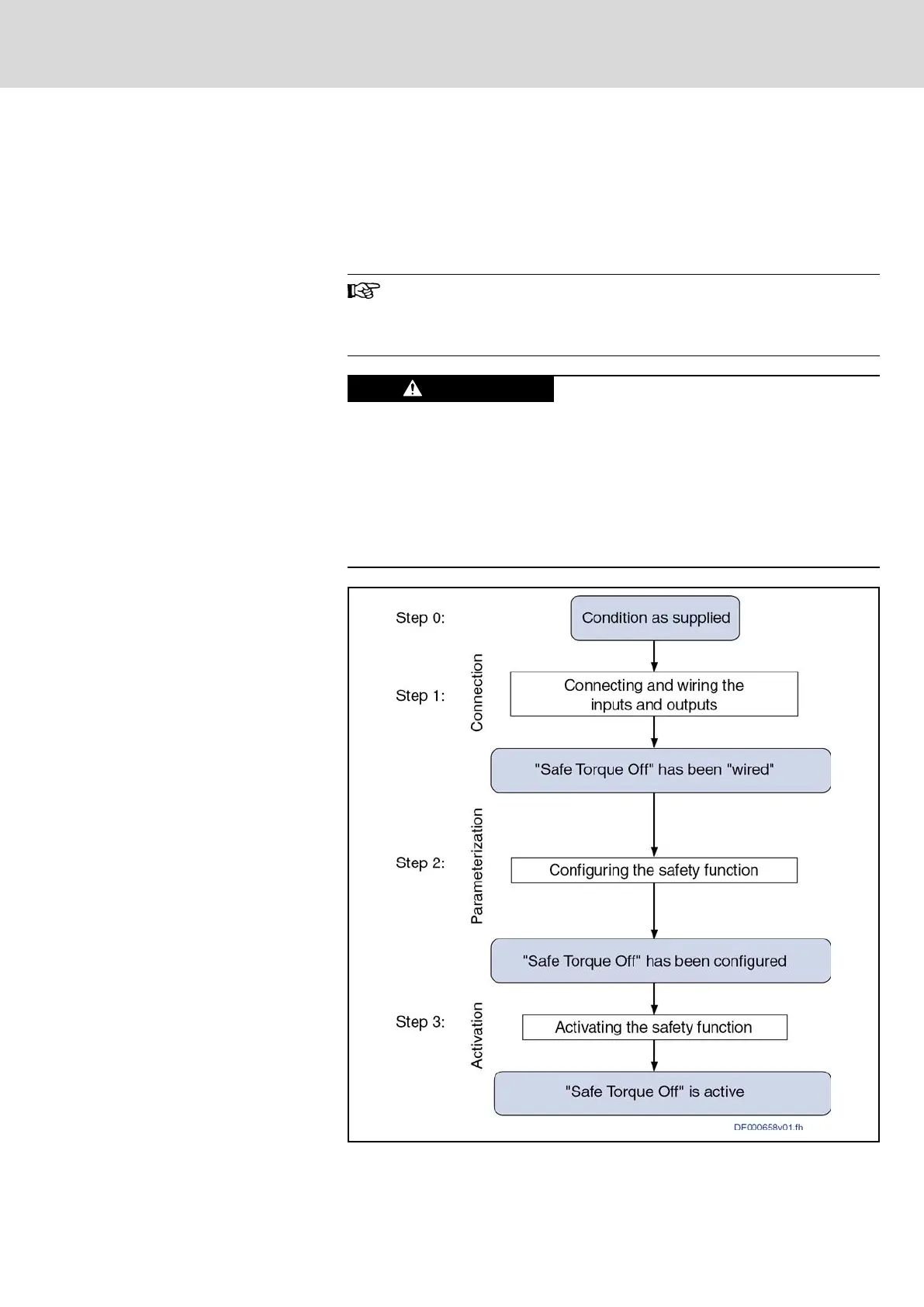
Fig. 8-4: Overview - commissioning steps of the "Safe Torque Off" function
DOK-INDRV*-SI3-**VRS**-AP06-EN-P
Rexroth IndraDrive Integrated Safety Technology "Safe Torque Off" (as of MPx-16)
Bosch Rexroth AG 91/149
Commissioning the safety technology
LSA Control S.L. www.lsa-control.com comercial@lsa-control.com (+34) 960 62 43 01

Table of Contents

Related product manuals