EasyManua.ls Logo

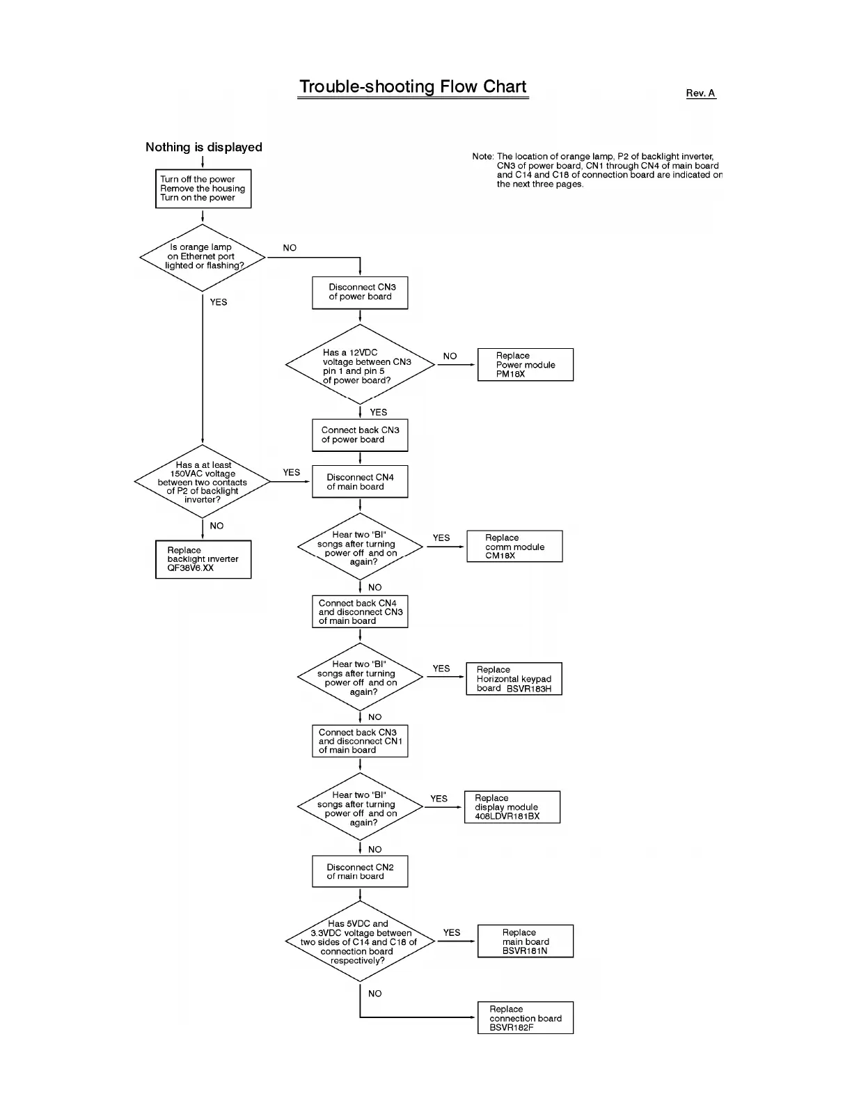
Brainchild VR06 - Trouble shooting; Trouble-shooting Flow Chart

Brainchild VR06
96 pages
Print Icon
To Next Page IconTo Next Page
To Next Page IconTo Next Page
To Previous Page IconTo Previous Page
To Previous Page IconTo Previous Page
Loading...
86
7. Trouble shooting