EasyManua.ls Logo

Bryant BW9 - Page 21

Bryant BW9
52 pages
Print Icon
To Next Page IconTo Next Page
To Next Page IconTo Next Page
To Previous Page IconTo Previous Page
To Previous Page IconTo Previous Page
Loading...
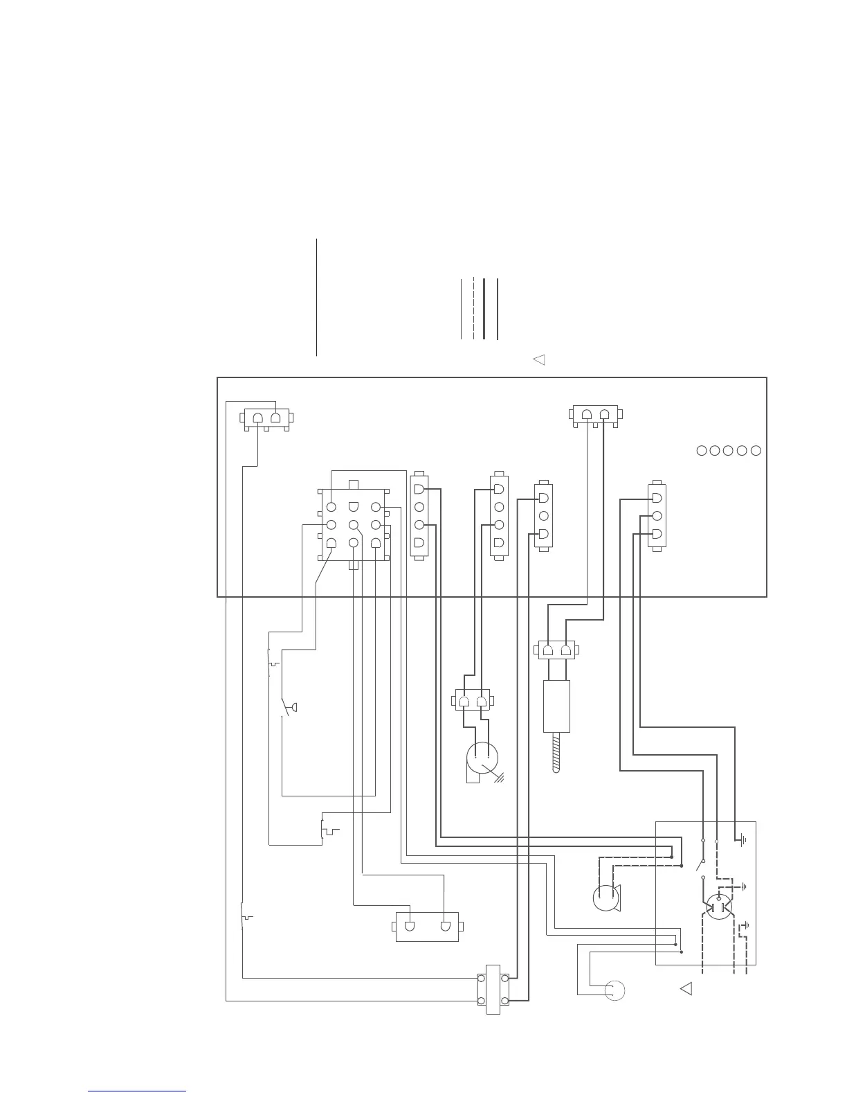
Fig. 18—Schematic Wiring Diagram A99306
W
BK
120
VAC
CONTROL
TRANSFORMER
24 VAC
120 VAC
1
HOT SURFACE
IGNITER
W
BK
TRANSFORMER
PRIMARY
IGNITER
R
R
P6
P7
120VAC
BLOWER
P5
DRAFT INDUCER
CIRCULATOR
P4
CASTING TEMPERATURE SAFETY SWITCH (MANUAL RESET)
CONTROL
P2
24 VAC
TRANSFORMER
1013-10 INTEGRATED BOILER CONTROL
P3
60 HZ, 1
BLOWER TEMPERATURE SAFETY SWITCH
AT140B1297
G
GAS VALVE
P9
SECONDARY
R
R
R
G
DIAGNOSTIC INDICATOR LIGHTS
R
POWER
PURGE
IGNITOR
VALVE
FLAME
CIRCULATOR
PUMP
P1
1
2
3
1
2
12
3
M
V
3
M
V
2
1
2
3
4
2
1
1
2
3
4
24V THERMOSTAT
AQUA STAT
CONTROL
3
2
1
4
7
5
8
69
HI LIMIT
WR
2
1
2
1
PRESSURE SWITCH
DIFFERENTIAL AIR
1
3
54
YY
Y
Y
HOT
NEUTRAL
GROUND
Y
Y
V
V
BR
BR
PUR
BK
BK
W
W
PUR
P10
DRAFT INDUCER
PUR
PUR
P12
IGNITER
(N.O.)
ON/OFF SWITCH
* RECEPTACLE
1 POWER SUPPLY. PROVIDE DISCONNECT MEANS AND
OVERLOAD PROTECTION AS REQUIRED
NOTE: "P" LABEL REFERENCE LOCATION OF CONNECTOR PLUG
BETWEEN SCHEMATIC AND LADDER DIAGRAM.
AND THE UNIT
USE ONLY COPPER WIRE BETWEEN THE DISCONNECT
PUR = PURPLE
BR = BROWN
V = VIOLET
R = RED
G = GREEN
Y = YELLOW
BK = BLACK
W = WHITE
COLOR DESIGNATION
ALL CONDUCTORS ARE 18 AWG, AWM STYLE 1015, CSA TYPE
TEW, 105°C WITH .105" PVC INSULATION
24 VOLT WIRING
24 VOLT FIELD WIRING
120 VOLT WIRING
120 VOLT FIELD WIRING
* CAUTION RECEPTACLE IS LIVE WHEN BOILER SWITCH IS OFF
—21—

Table of Contents

Related product manuals