EasyManua.ls Logo

Buderus 800 - System Examples

Buderus 800
72 pages
Print Icon
To Next Page IconTo Next Page
To Next Page IconTo Next Page
To Previous Page IconTo Previous Page
To Previous Page IconTo Previous Page
Loading...
Installation1
Wall-mounted condensing gas boiler Buderus 800 - Subject to modifications resulting from technical improvements!
22
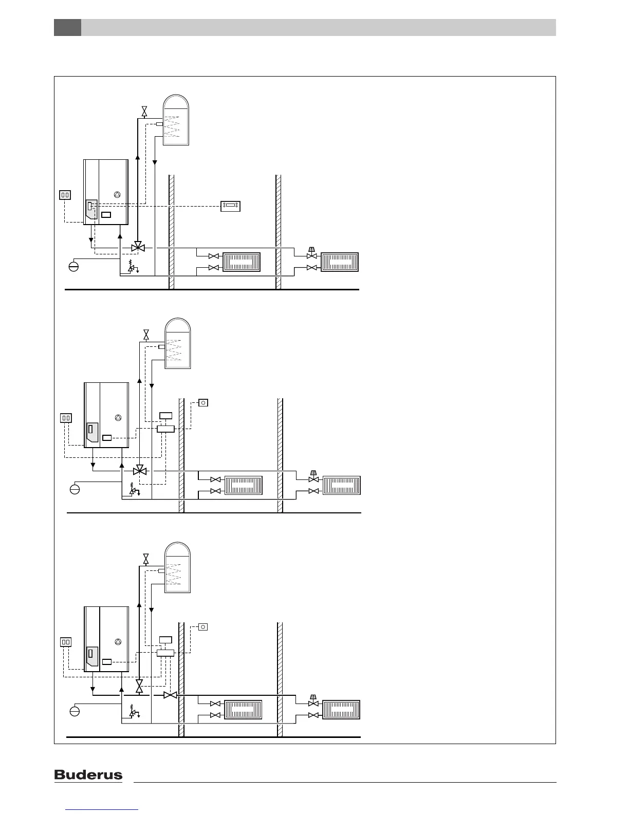
1.9.9 System examples
Prog
reference room / main living area
other rooms
CT
ZV
TRV
LSV
LSV
LSV
Cylinder
radiator radiator
AV
WC
RT
CHF CHR
ZV
Condensing gas boiler
Buderus 800
PL
JB
CB
EV
PRV
Prog
reference room / main living area
other rooms
CT
DV
TRV
LSV
LSV
LSV
Cylinder
radiator radiator
AV
WC
RT
CHF
CHR
Condensing gas boiler
Buderus 800
PL
JB
CB
EV
PRV
Boulter Buderus
programmable
room thermostat
reference room / main living area
other rooms
Condensing gas boiler
Buderus 800
PL
JB
CB
BCT
BDV
TRV
LSV
LSV
LSV
Cylinder
radiator radiator
AV
CHF
CHR
EV
PRV
Key to abbreviations :
AV = Air Vent
BCT = Buderus cylinder thermostat
BDV = Buderus diverter valve
CB = Connection Block
CHF = Central Heating Flow
CHR = Central Heating Return
EV = expansion vessel
JB = Junction Box / RTH Relay
LSV = Lockshield Valve
PL = Permanent Live
PRV = Pressure relief valve
TRV = Thermostatic radiator valve
Buderus 800 with Buderus controls
Buderus 800 with external 230V connection
Key to abbreviations :
AV = Air Vent
CB = Connection Block
CHF = Central Heating Flow
CHR = Central Heating Return
CT = Cylinder thermostat
DV = Diverter valve
EV = expansion vessel
JB = Junction Box / RTH Relay
LSV = Lockshield Valve
PL = Permanent Live
Prog = Programmer
PRV = Pressure relief valve
RT = Room Thermostat
TRV = Thermostatic radiator valve
WC = Wiring Centre
Buderus 800 with external 230V connection and two port zone
Key to abbreviations :
AV = Air Vent
CB = Connection Block
CHF = Central Heating Flow
CHR = Central Heating Return
CT = Cylinder thermostat
EV = expansion vessel
JB = Junction Box / RTH Relay
LSV = Lockshield Valve
PL = Permanent Live
Prog = Programmer
PRV = Pressure relief valve
RT = Room Thermostat
TRV = Thermostatic radiator valve
WC = Wiring Centre
ZV = Two port Zone Valve

Related product manuals