EasyManua.ls Logo

Burnham K2WTC - Page 87

Burnham K2WTC
160 pages
Print Icon
To Next Page IconTo Next Page
To Next Page IconTo Next Page
To Previous Page IconTo Previous Page
To Previous Page IconTo Previous Page
Loading...
87
107774-01- 9/17
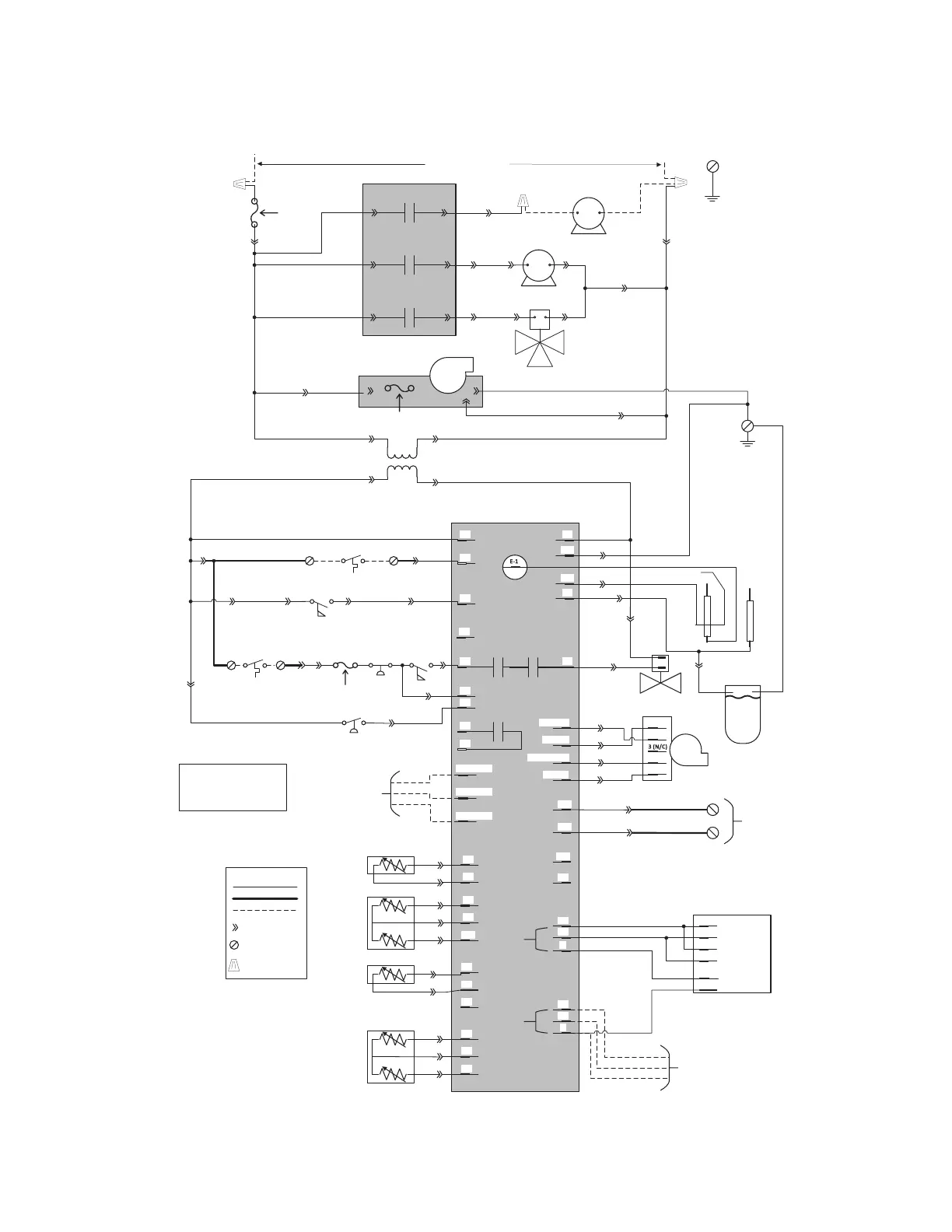
XI. Wiring (continued)
Figure 11.6: Internal Ladder Diagram
P36
R7910BBoilerControl
+V
J3A
J3A
V
J3B
J3B
MB1
MB2
ReturnSensor
SupplySensor
Spark
J12
J91
J92
J93
J94
J95
J96
WiringLegend
R7910BBoilerControl
AT140B
BoilerPump
SystemPump
Gnd
J83
J82
J63
J410
J77
J412
J81
J51
J62
J52
GasValve
Sump
Press.Sw.
Ext.
Limit
T15
P24
CHT’stat
T16
T11 T12
Boiler
FlowSw.
J3ECOM1(D)
J3ECOM2(R)
J3ECOM3(C)
Ignitor
Flame
Rod
FactoryWireHarness
Fieldwiring
Connector
Screw
Terminal
120VAC/60Hz/1Ph
L31
J44
J46
J42
J47
J45
J43
CombustionFan
(120VConn.)
1 3
2
J86
J810
J84
J89
J88
J811
J85
J107
J108
Outdoor
Temp
J67
J68
FlueGasSensor
1(DC+)
2(Tach.)
4(PWM)
5(DC)
J23(FanPWM)
J24(DC)
J21(Tach.)
J22(DC+)
CombustionFan
(DCConn.)
T18
T17
Internal,non
replaceable2amp
J61
L32
L21 L23
Thermal
Fuse
Groundscrewin
boilerJbox
“AirProving
Switch”
L
WireNut
N
P11P12
P15
P51
P57
P35
P34
P23
P22
P26
P39
P31
P312
P310
P33
P311
P45
P44
P41
P411
P410
P42
P47
P48
P412
P49
P43
P46
Condensate
Trap
¼”Q.C.
PCBTrace/Components
Groundscrew
onboilerframe
3WayZoneValve
DHW
FlowSw.
DHWSensor
P59
P56
6.3ASlo
BlowIn
LineFuse
BP1 BP2
ZV1 ZV2
P54
P38
P37
P32
P21
P52 P55
Panasonic
GT02
Display
SD+
RD+
SD
5V
+5V
RD
DFS3 DFS2
Note:DHWThermostat
Terminals(#3&#4)arenot
shownandarenotused.
ModBusConnections
(ifused)
EnviraCOM
Connections(ifused)

Related product manuals