EasyManua.ls Logo

BWT PERMAQ COMPACT 51 - 9.2.3 Alarm: Low raw water pressure; 9.2.4 Alarm: Transport pump

BWT PERMAQ COMPACT 51
36 pages
Print Icon
To Next Page IconTo Next Page
To Next Page IconTo Next Page
To Previous Page IconTo Previous Page
To Previous Page IconTo Previous Page
Loading...
UK
10
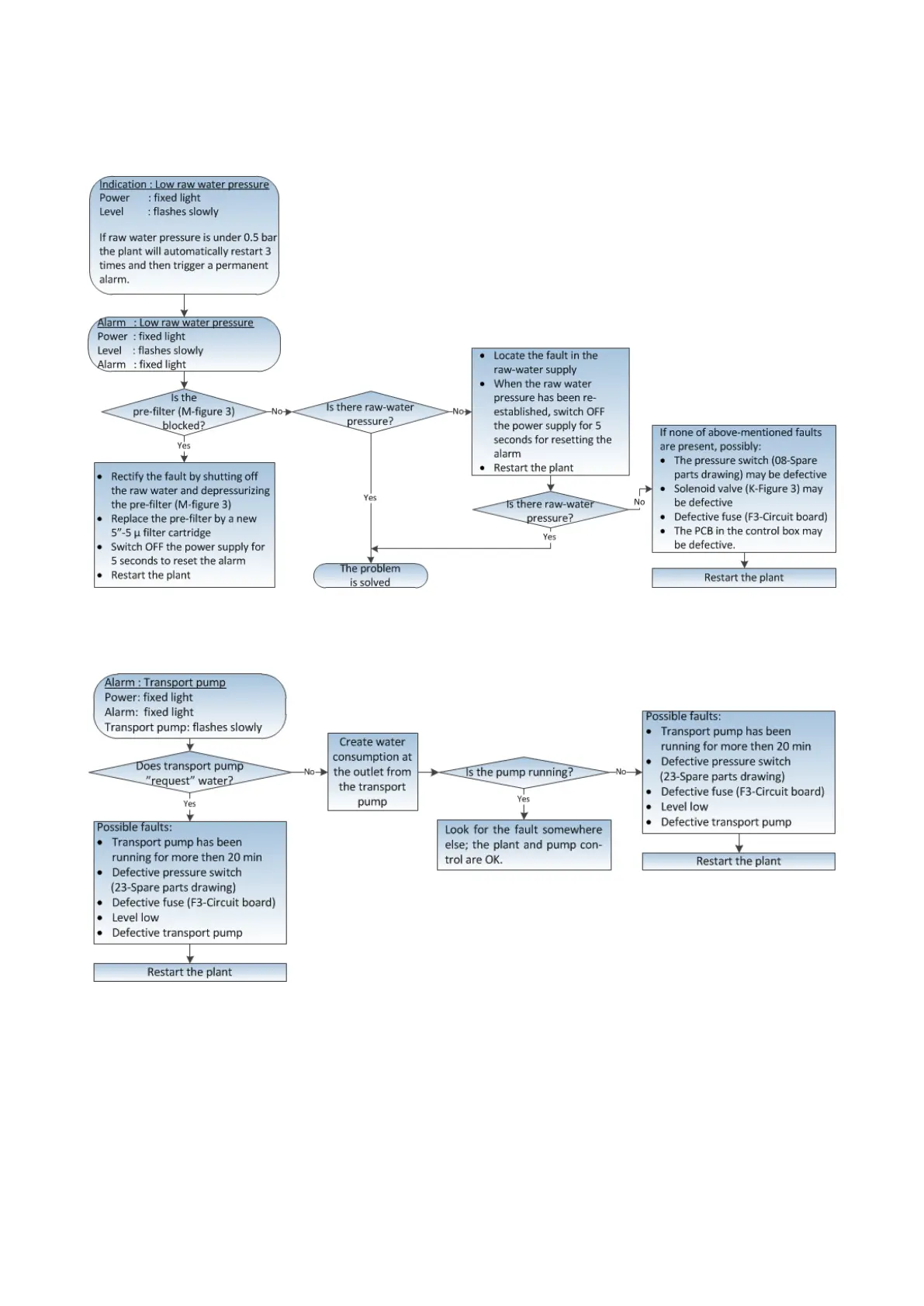
9.2.3 Alarm: Low raw water pressure
9.2.4 Alarm: Transport pump

Related product manuals