EasyManua.ls Logo

BWT PERMAQ COMPACT 51 - 9. MAINTENANCE AND TROUBLE-SHOOTING; 9.1 Maintenance

BWT PERMAQ COMPACT 51
36 pages
Print Icon
To Next Page IconTo Next Page
To Next Page IconTo Next Page
To Previous Page IconTo Previous Page
To Previous Page IconTo Previous Page
Loading...
UK
8
9. MAINTENANCE AND TROUBLE-SHOOTING
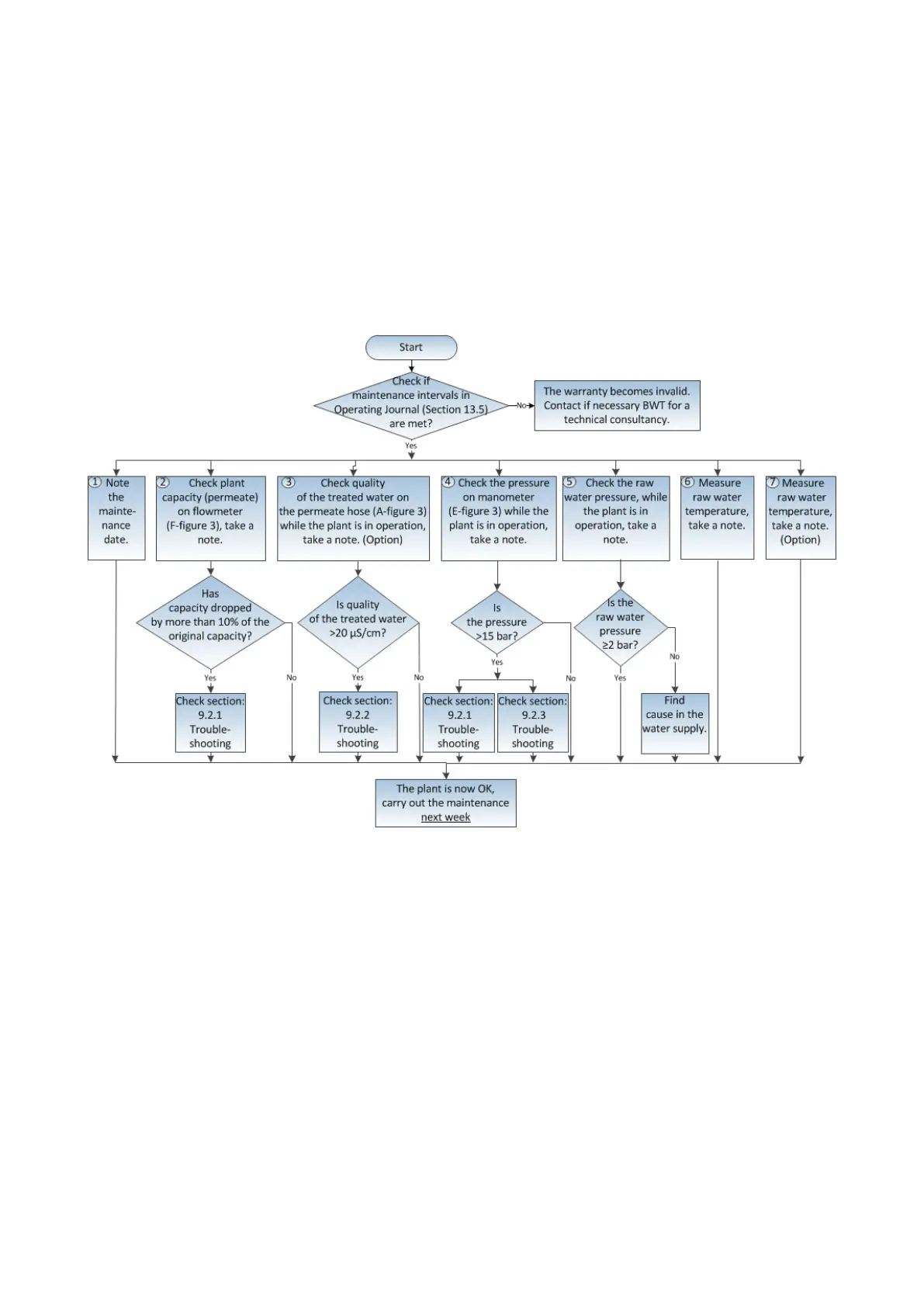
9.1 Maintenance
The BWT PERMAQ
®
Compact 51 plant is produced and designed for a minimum of servicing and maintenance.
However, there are certain functions which should be checked regularly. Maintenance intervals should be per-
formed once a week read section 13.5 Operating Journal.
.

Related product manuals