EasyManua.ls Logo

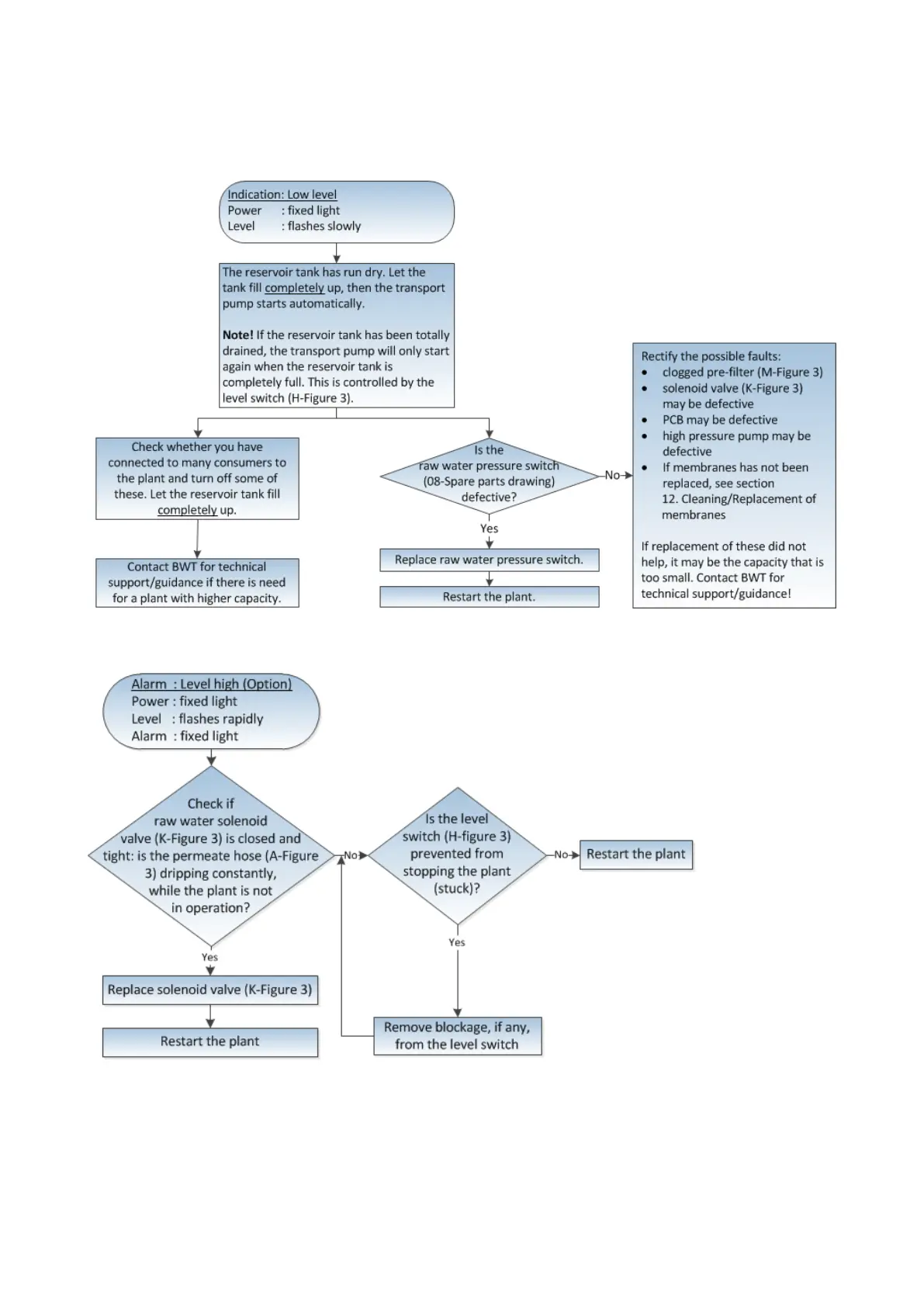
BWT PERMAQ COMPACT 51 - 9.2.5 Indication: Level low; 9.2.6 Alarm: Level high

BWT PERMAQ COMPACT 51
36 pages
Print Icon
To Next Page IconTo Next Page
To Next Page IconTo Next Page
To Previous Page IconTo Previous Page
To Previous Page IconTo Previous Page
Loading...
UK
11
9.2.5 Indication: Level low
9.2.6 Alarm: Level high

Related product manuals