EasyManua.ls Logo

BWT PERMAQ COMPACT 51 - 9.2 Troubleshooting; 9.2.1 The plant capacity has dropped; 9.2.2 The quality of the treated water is higher than 20 µS;cm

BWT PERMAQ COMPACT 51
36 pages
Print Icon
To Next Page IconTo Next Page
To Next Page IconTo Next Page
To Previous Page IconTo Previous Page
To Previous Page IconTo Previous Page
Loading...
UK
9
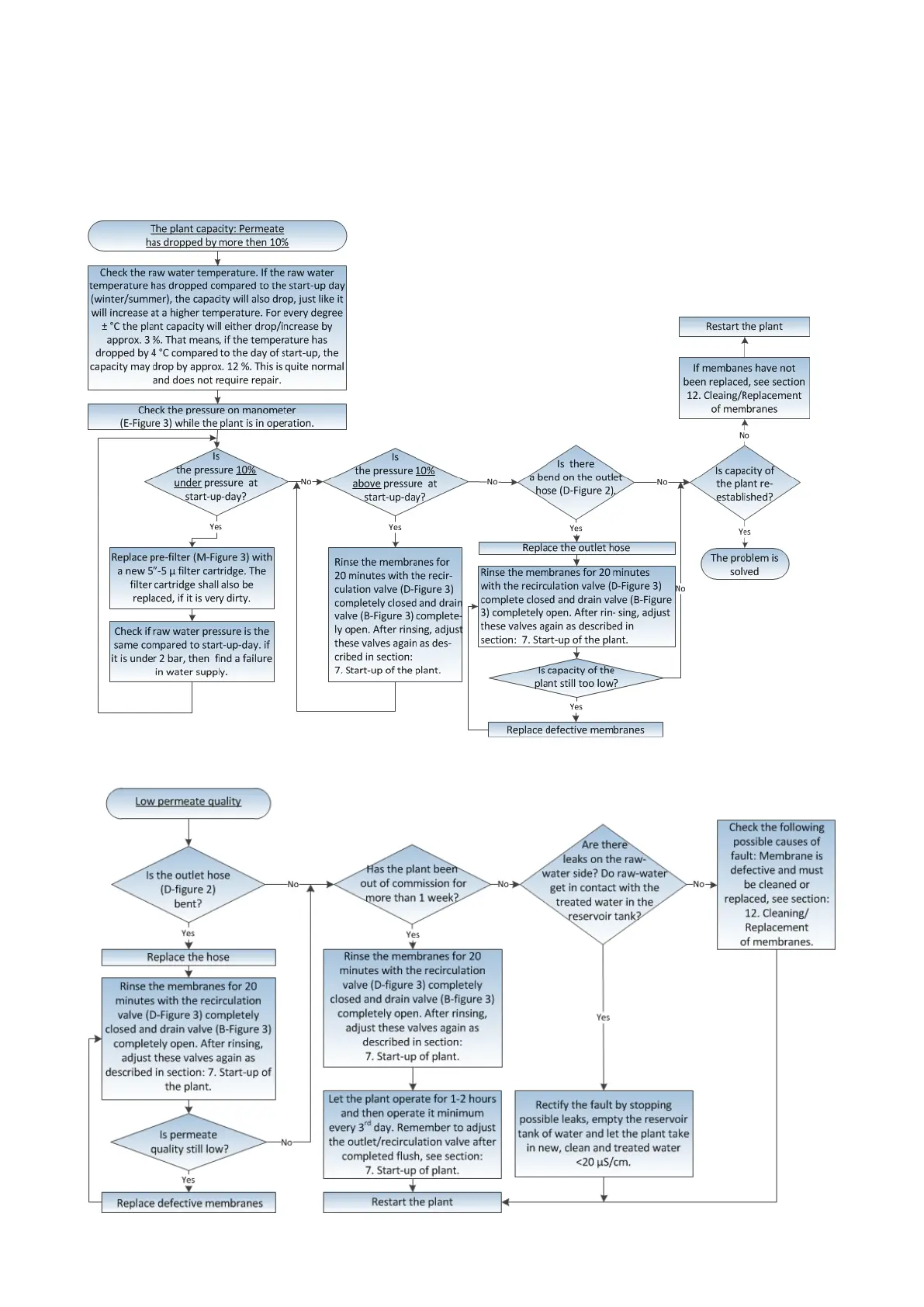
9.2 Troubleshooting
This section deals with the problems that may arise on the plant.
9.2.1 The plant capacity has dropped
9.2.2 The quality of the treated water is higher than 20 µS/cm

Related product manuals