EasyManua.ls Logo

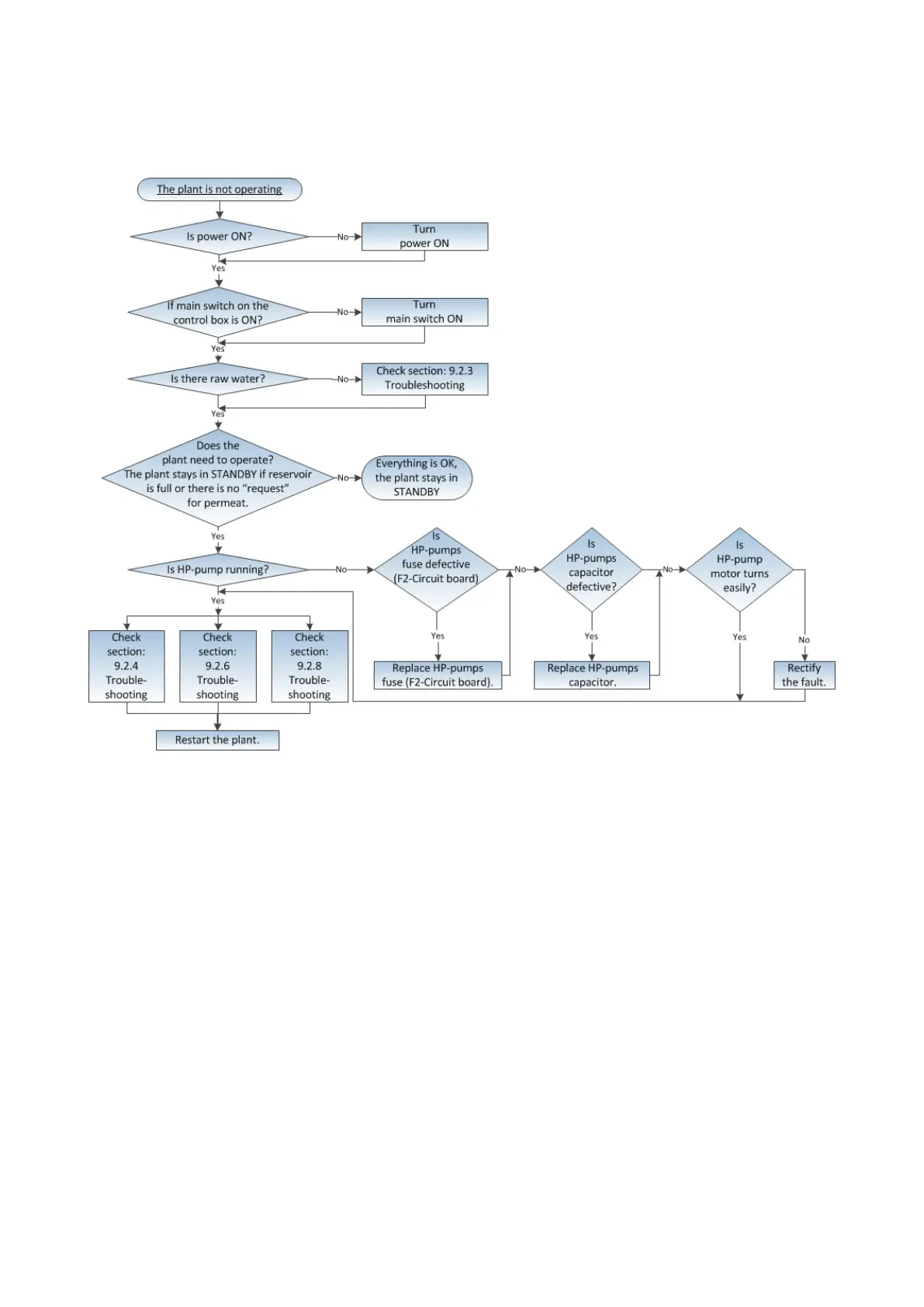
BWT PERMAQ COMPACT 51 - 9.2.7 The plant is not operating

BWT PERMAQ COMPACT 51
36 pages
Print Icon
To Next Page IconTo Next Page
To Next Page IconTo Next Page
To Previous Page IconTo Previous Page
To Previous Page IconTo Previous Page
Loading...
UK
12
9.2.7 The plant is not operating

Related product manuals