EasyManua.ls Logo

BWT PERMAQ COMPACT 51 - 9.2.8 Alarm: The transport pump stops and starts; 9.2.9 Hard water is measured at the soft-water tap (option)

BWT PERMAQ COMPACT 51
36 pages
Print Icon
To Next Page IconTo Next Page
To Next Page IconTo Next Page
To Previous Page IconTo Previous Page
To Previous Page IconTo Previous Page
Loading...
UK
13
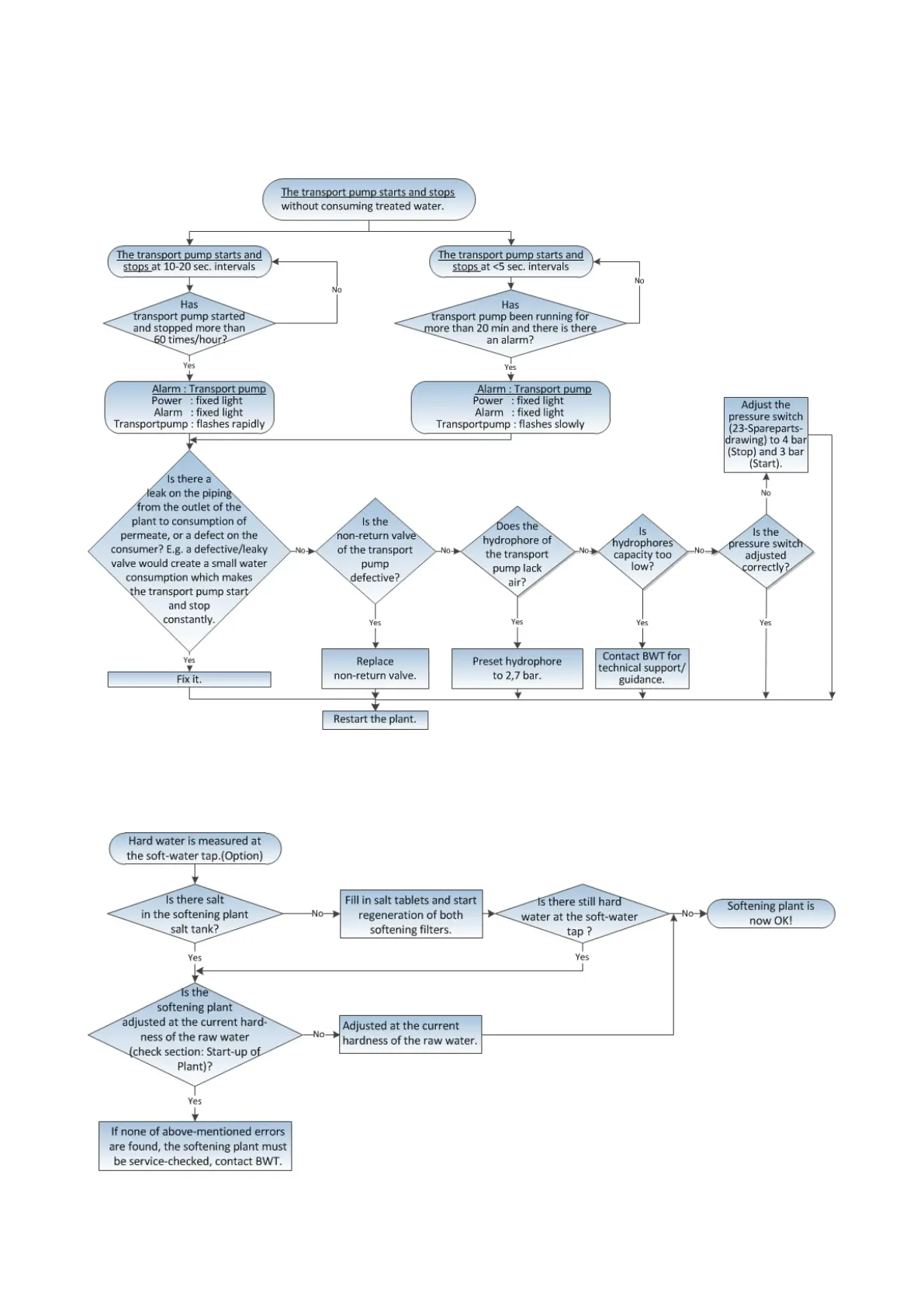
9.2.8 Alarm: The transport pump stops and starts
9.2.9 Hard water is measured at the soft-water tap (option)

Related product manuals