EasyManua.ls Logo

Calorex Pro-Pac 45 - Page 122

Calorex Pro-Pac 45
156 pages
Print Icon
To Next Page IconTo Next Page
To Next Page IconTo Next Page
To Previous Page IconTo Previous Page
To Previous Page IconTo Previous Page
Loading...
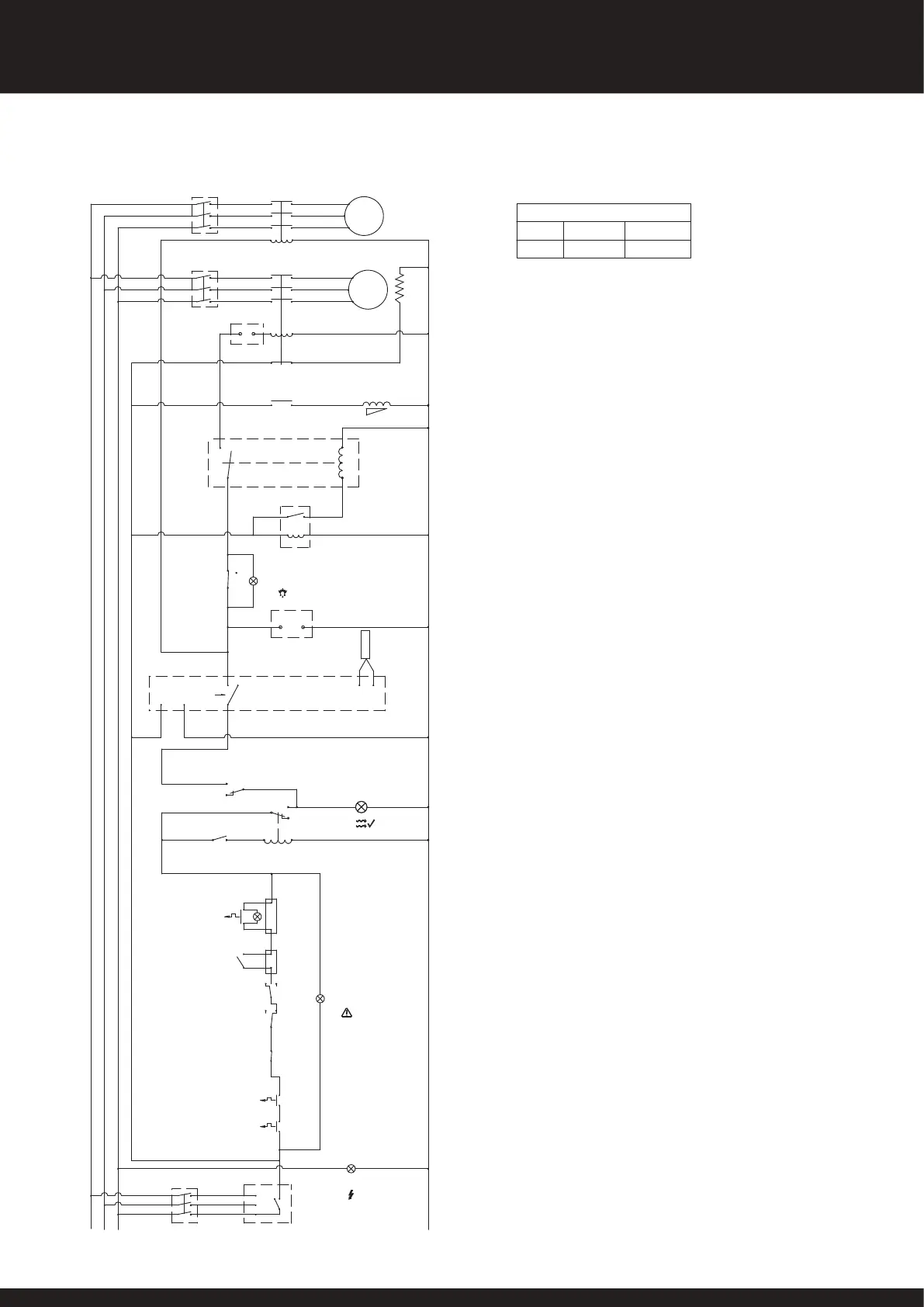
CONTROL
2.5A
AJUSTES DEL TABLERO DE CONTROL
COMPRESOR VENTILADOR
2.7A36.8A
LUZ DE FLUJO CORRECTO
TERMINALES DE
ALIMENTACIÓNE RELOJ
INTELIGENTE
TEMPORIZADOR DE
RETARDO
LÁMPARA DE SUMINISTRO
CORTACIRCUITOS
DE CONTROL
RELÉ DE
ROTACIÓN FASE
VENTILADOR
TEMPORIZADOR DE
RETARDO 2
6 MIN
LUZ DE FALLA
LINEA LIQUIDA CIERRE
DE VALVULA
RELÉ (R1)
NEUTRO
COMPRESOR
CALENTADOR(ES)
TERMOSTATO
DESHIELO
(SE MUEVE A ‘H’
CUANDO CAE LA
TEMPERATURA)
LUZ DE DESHIELO
INTERRUPTOR DE
ALTA PRESIÓN (HP)
STARTER O
INTERRUPTOR DE
FLUJO EXTERNO
TERMINALES INTERLOCK
11 (N/O)
14 (COM)
(N/C)
(COM)
C
L
(N/O)
H
(L) (N)
6 (N/O)
4 (N/O)
2 (N/O)
5
3
1
6 (N/C)
4 (N/C)
2 (N/C)
5
3
1
6 (N/O)
4 (N/O)
2 (N/O)
5
3
1
6 (N/C)
4 (N/C)
2 (N/C)
5
3
1
6 (N/O)
4 (N/O)
2 (N/O)
5
3
1
(N/O)(COM)
(N/O)
(COM)
(N/C)
5
(N/O)
(N/O)
H (N/O)
(N/O) L
H (N/C)
12 (N/C)
A2
A2
A1
A1
2221
(N/C)
TK
TK
CORTE TÉRMICO
DEL VENTILADOR
95
96
L3 L2
L1
L1
L2
L3
11 (COM)
14 (N/O)
ATENUADOR DE ARRANQUE
SUBRECARGA TERMICA
Y LUZ DE FALL SI
SUMINISTRADO
43
44
C (COM)
C (COM)
(N/C) L
1
10 11
SENSOR
6
4
OUT 1
STAT DIGITAL DE UNA ETAPA
HACER CAER DE 6 A 4 LA TEMPERATURA
9
8
2
A1
A2
RELÉ (R2)
CONTACTOR
(U1)
(V1)
(W1)
(NC)
CONTACTOR AUXILIAR DEL COMPRESOR
CONTACTOR
12 HORAS
A1
A2
15 18
(N/O)
INTERRUPTOR DE
FLUJO DE AGUA
A B
1 (COM)
[STANDBY] (N/C) 3
[MARCHA] (N/O) 2
INTERRUPTOR
STANDBY
(N/O) 4
1 (N/C)
(COM) 7
1413
(NO)
CONTACTOR AUXILIAR DEL COMPRESOR
INTERRUPTOR DEL CIRCUITO
DEL COMPRESOR
N/O = NORMALEMENTE ABIERTO
N/C = NORMALEMENTE CERRADO
INTERRUPTOR DEL CIRCUITO
DE VENTILADOR
INTERRUPTOR DE
BAJA PRESIÓN (BP)
(SE MUEVE A ‘L’
CUANDO AUMENTA LA
PRESIÓN )
(SE MUEVE A ‘H’
CUANDO CAE LA
PRESIÓN)
BLOQUE AUX DEL CONTROL
MCB DEL VENTILADOR
ALARMA DE SALTO =
CONTACTO DE APERTURA
BLOQUE AUX DEL CONTROL
MCB DEL COMPRESOR
ALARMA DE SALTO =
CONTACTO DE APERTURA
PROPAC 70BM TRIFÁSICO (400V ~ 3 N 50Hz)
18
SD566252 ISSUE 51
PR0-PAC SYSTEM MANUAL DE INSTALACIÓN

Table of Contents

Other manuals for Calorex Pro-Pac 45

Related product manuals