EasyManua.ls Logo

Calorex Pro-Pac 45 - Page 121

Calorex Pro-Pac 45
156 pages
Print Icon
To Next Page IconTo Next Page
To Next Page IconTo Next Page
To Previous Page IconTo Previous Page
To Previous Page IconTo Previous Page
Loading...
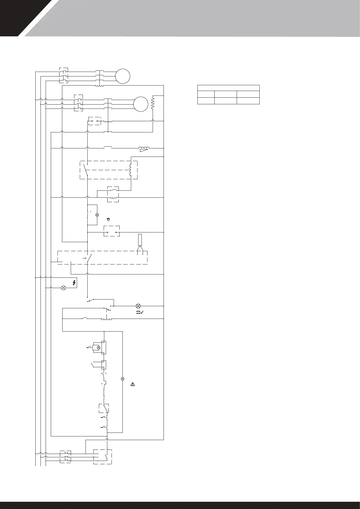
LUZ DE FLUJO CORRECTO
TERMINALES DE
ALIMENTACIÓNE RELOJ
INTELIGENTE
PROTECTOR
ELECTRONICO DE
COMPRESOR
TEMPORIZADOR DE
RETARDO
12 HORAS
LÁMPARA DE
SUMINISTRO
CORTACIRCUITOS DE
CONTROL
RELÉ DE
ROTACIÓN DE
FASE
TEMPORIZADOR DE
RETARDO
6 MIN
TERMOSTATO
DESHIELO
LUZ DE DESHIELO
INTERRUPTOR DE B.P
(
SE MUEVE A ‘H’
CUANDO CAE LA
PRESIÓN)
INTERRUPTOR DE A.P
(
SE MUEVE A ‘L’
CUANDO AUMENTA
LA PRESIÓN)
LUZ DE FALLA
TERMINALES INTERLOCK
LINEA LIQUIDA CIERRE
LA VALVULA
INTERRUPTOR DEL CIRCUITO
DE VENTILADOR
ARRANCADOR O
INTERRUPTOR DE
FLUJO EXTERNO
ATENUADOR DE ARRANQUE
SUBRECARGA TERMOCO
Y LUZ DE FALL SI
SUMINISTRADO
INTERRUPTOR
DE FLUJO DE AGUA
CALENTADOR(ES)
5
3
1
6 (N/C)
4 (N/C)
2 (N/C)
5
3
1
6 (N/C)
4 (N/C)
2 (N/C)
(N/C)
(COM)
C
L
(N/O)
H
(SE MUEVE A ‘H’
CUANDO CAE LA
TEMPERATURA)
6 (N/C)
4 (N/C)
2 (N/C)
5
3
1
6 NO
4 NO
2 NO
5
3
1
6 (N/O)
4 (N/O)
2 (N/O)
5
3
1
(COM)
(N/O)
(N/O) (COM)
(N/O)
(COM)
(N/C)
5
(N/C)
(N/C)
H (N/O)
(N/O) L H (N/C)
12 (N/C)
A2
A2
A1
A1
2221
(N/C)
(N/C)
TK
TK
CORTE TÉRMICO
DEL VENTILADOR
95
96
L3 L2
L1
L1
L2
L3
11 (COM)
14 (N/O)
43
44
C (COM)
C (COM)
(N/C) L
1 (L)
10 11
6
4
FUERTA 1
STAT DIGITAL DE UNA ETAPA
HACER CAER DE 6 A 4 LA TEMPERATURA
8
7
2 (N)
A1
A2
RELÉ (R2)
14
11
VENTILADOR
CONTACTOR
COMPRESOR
(U1)
(V1)
(W1)
(N/C)
CONTACTOR AUXILAIR DEL COMPRESOR
CONTACTOR
A1
A2
15 18
(N/O)
A B
RELÉ (R1)
1 (COM)
[STANDBY] (N/C) 3
[MARCHA] (N/O) 2
INTERRUPTOR
STANDBY
(N/O) 4
1 (N/C)
(COM) 7
1413
(N/O)
SENSOR
CONTROL
2.5A
VENTILADOR
3.3A
AJUSTES DEL TABLERO DE CONTROL
COMPRESOR
46.8A
N/O = NORMALEMENTE ABIERTO
N/C = NORMALEMENTE CERRADO
INTERRUPTOR DEL CIRCUITO
DEL COMPRESOR
CONTACTOR AUXILAIR DEL COMPRESOR
BLOQUE AUX DEL CONTROL MCB
DEL VENTILADOR
ALARMA DE SALTO = CONTACTO DE APERTURA
BLOQUE AUX DEL CONTROL MCB
DEL COMPRESOR
ALARMA DE SALTO = CONTACTO DE APERTURA
PROPAC 45EM TRIFÁSICO (220V ~ 3 60 Hz)
17
SD566252 ISSUE 51

Table of Contents

Other manuals for Calorex Pro-Pac 45

Related product manuals