EasyManua.ls Logo

Canatal M52 - Fan Overload Alarm; Heater Overheat Alarm

Default Icon
53 pages
Print Icon
To Next Page IconTo Next Page
To Next Page IconTo Next Page
To Previous Page IconTo Previous Page
To Previous Page IconTo Previous Page
Loading...
M52 Microprocessor User's Guide
M52UMCT Oct-03 47
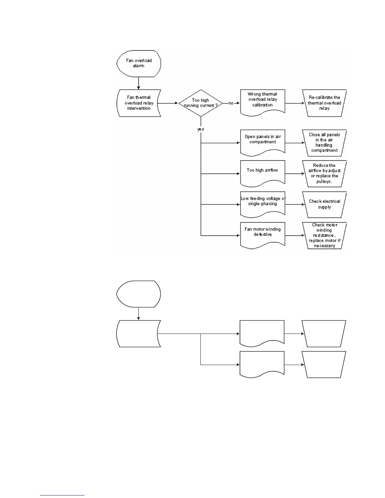
Fan Overload Alarm
Heater Overheat Alarm
Heater overheat
alarm
Safety overheat
thermostat
intervention
Dirty air filter
Replace filter
and re-calibrate
the filter
differential
pressure switch
Too low airflow
Check possible
obstructions in
air path

Table of Contents