EasyManua.ls Logo

Canon PC420 - Basic Operation Outline

Canon PC420
306 pages
Print Icon
To Next Page IconTo Next Page
To Next Page IconTo Next Page
To Previous Page IconTo Previous Page
To Previous Page IconTo Previous Page
Loading...
COPYRIGHT © 1998 CANON INC. CANON PC400/420/430,FC200/220 REV.0 JAN.1998 PRINTED IN JAPAN (IMPRIME AU JAPON)
CHAPTER 2 BASIC OPERATION
2-1
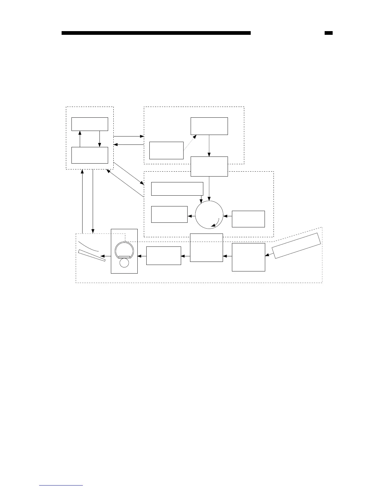
I. BASIC OPERATION
A. Outline
The copier can be divided into four functional blocks: pick-up/feeding, exposure,
image formation, and control blocks.
Figure 2-101A
Control Block
Control panel
Control circuit
Document
exposure
system
Copyboard
Exposure Block
Image Formation
Block
Primary charg-
ing roller
Drum
cleaning
Developing
assembly
Photo-
sensitive
drum
Pick-up tray
Pick-up/Feeding Block
Pick-up
control
assembly
Transfer/
Separation
Feeding
Fixing assembly/Delivery assembly
Copy tray
Optical path

Table of Contents

Other manuals for Canon PC420

Related product manuals