EasyManua.ls Logo

Carel µC2 - Page 13

Carel µC2
88 pages
Print Icon
To Next Page IconTo Next Page
To Next Page IconTo Next Page
To Previous Page IconTo Previous Page
To Previous Page IconTo Previous Page
Loading...
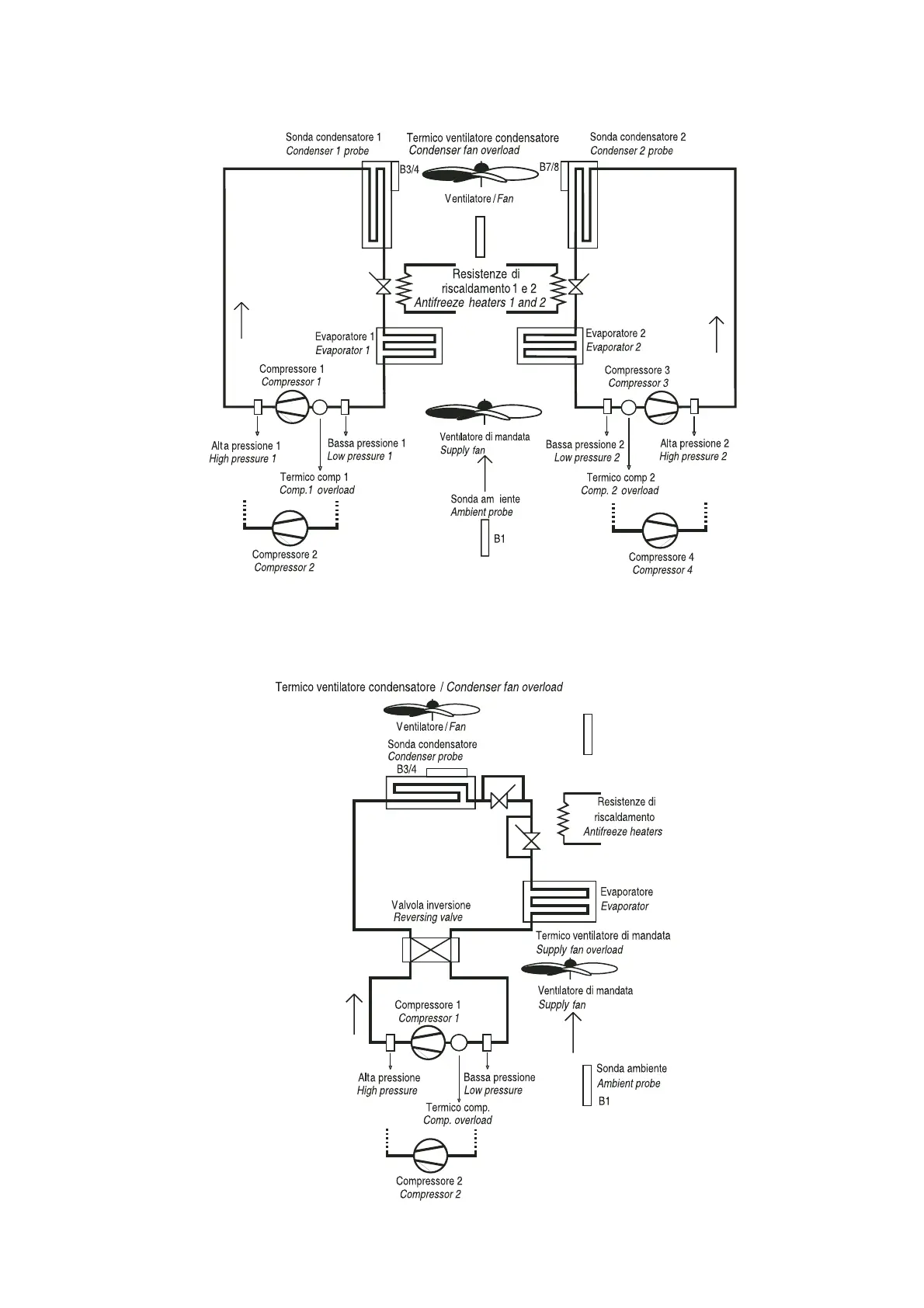
3.3 Unità ARIA/ARIA, bicircuito, 1 circuito di
ventilazione di condensazione
3.4 Pompa di calore ARIA/ARIA, monocircuito
3.3 Air/air unit, two circuits, 1 condenser fan circuit
3.4 AIR/AIR heat pump, single circuit
13
µC
2
- cod. +030220420 - rel. 2.0 - 18.10.04
Sonda mandata
Supply probe
B2
b
Fig. 3.3.1
Sonda mandata
Supply probe
B2
Fig. 3.4.1

Other manuals for Carel µC2

Related product manuals