EasyManua.ls Logo

Carel µC2 - Page 15

Carel µC2
88 pages
Print Icon
To Next Page IconTo Next Page
To Next Page IconTo Next Page
To Previous Page IconTo Previous Page
To Previous Page IconTo Previous Page
Loading...
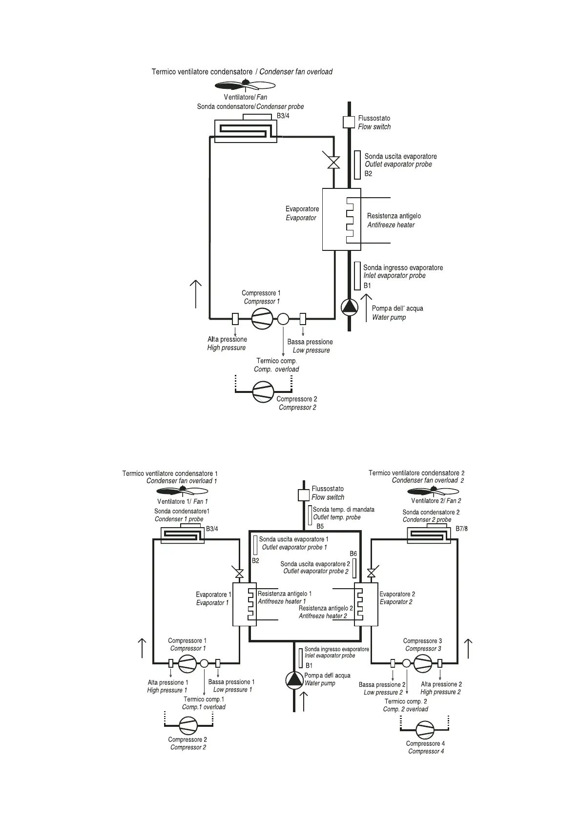
3.7 Chiller ARIA/ACQUA, monocircuito
3.9 Chiller ARIA/ACQUA, bicircuito, 2 circuiti di
ventilazione di condensazione e 2 evaporatori
3.7 AIR/WATER chiller, single circuit
3.9 AIR/WATER chiller, two circuits, 2 condenser fa
circuits and 2 evaporators
15
µC
2
- cod. +030220420 - rel. 2.0 - 18.10.04
Fig. 3.7.1
Fig. 3.9.1

Other manuals for Carel µC2

Related product manuals