EasyManua.ls Logo

Carrier BT30RF- EXPR - Page 31

Carrier BT30RF- EXPR
111 pages
Print Icon
To Next Page IconTo Next Page
To Next Page IconTo Next Page
To Previous Page IconTo Previous Page
To Previous Page IconTo Previous Page
Loading...
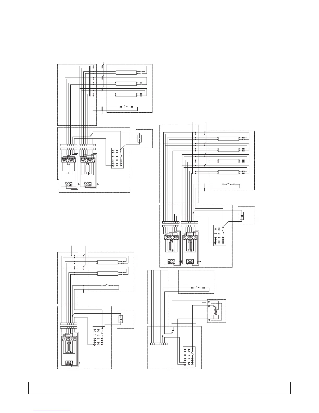
FLUORESCENT LIGHT WIRING DIAGRAM – 00-0067-*
HARNESS-
LIGHT SWITCH
YW
YW
BE
BE
RD
RD
BK
WE WE
GY
RD
RD
BE
BE
YW
YW
BK
WE
RD
ROCKER OR
5 AMP-125/250V
BN
OE
BE PE
YW
(OPTIONAL)
GY
PUSHBUTTON
LIGHT SWITCH
BK/WE GY
LIGHT SWITCH
WE
WE
YW
YW
YW
YW WE
WE
CAVITY SIDEWALL
BK GYBKBK/WE
CAVITY SIDEWALL
LIGHT SWITCH
LIGHT SWITCH
PUSHBUTTON
ROCKER OR
BK/WE GY
BK/WE
YW
YW
WE
WE
RD RD
BE
BK
WE
RD
5 AMP-125/250V
YW
PE
OE
BN
WE
BK
RD
WE
GY
RD
BE
BE
YW
YW
BE
BE
HARNESS-
LIGHT SWITCH
BKBK GY
(OPTIONAL)
YW
YW
WE
WE
BALLAST
RDRD
RD
BK
WE
RD
GY
WE
YW
YW
BE
BE
YW
YW
BE
BE
BE
BE
WE
WE
BK/WE
YW
PE
5 AMP-125/250V
BK
WE
RD
BE
OE
BN
LIGHT SWITCH
ROCKER OR
PUSHBUTTON
GY
LIGHT SWITCH
BK/WE
CAVITY SIDEWALL
BKBK GY
YW WE
WEYW
WE
WEYW
(OPTIONAL)
WE
WE
WE
WE
RDRD
BK
WE
YW
RD
RD
YW
BE
BE
RD
BK
WE
GY
WE
GY
YW
YW
RD
RD
BE
BE
RD
GY
WE
YW
YW
BE
BE
YW
YW
BE
BE
HARNESS-
LIGHT SWITCH
RD
RD
BE
BE
WEYW
WEYW
WE
WE
FLOURESCENT LIGHT, GR-03
HARNESS-
RD
RD
YW
YW
WE
WE WE
WE BE
BE
GY
YW YW
YW YW
YW YW
YW YW
YW YW
YW YW
YW YW
YW YW
LAMP FIXTURE EXTENSION
HARNESS-
YWYW
WE
WE
RD
RD
LAMP FIXTURE EXTENSION
HARNESS-
FLOURESCENT LIGHT, GR-02
HARNESS-
YW
YW
WE
WE
YW
WE
WE
YW
YW
BE
YW
RD
RD
BE
BE
BE
YW
YW
YWYW
WE
WE
RD
RD
HARNESS-
LAMP FIXTURE EXTENSION
HARNESS-
FLOURESCENT LIGHT, GR-01
YW
YW
WE
WE
YW
YW
YW
BE
BE
YW
BK
RD
BE
WE
5 AMP-125/250V
BNPE
YW OE
YW
WE
RD
GY GY
BE
RD
YW
BE
BK/WE BK BK GY
CAVITY SIDEWALL
(OPTIONAL)
LIGHT SWITCH
WE
BK/WE
BK
BALLAST TRANS.
HARNESS-
ONE LAMP WIRING
TWO LAMP WIRING
BALLAST
TWO LAMP WIRING
BALLAST
TWO LAMP WIRING
BALLAST
TWO LAMP WIRING
BALLAST
(1) DOOR CABINET- (1- BALLAST / 2- BULBS) *GR-01
CAVITY LIGHT CHANNELS
RACEWAY
ELECTRICAL BOX
CONTROL PANEL
OPTIONAL
CAVITY LIGHT CHANNELS
OPTIONAL
(2) DOOR CABINET- (2- BALLAST / 3- BULBS) *GR-02
CONTROL PANEL
ELECTRICAL BOX
RACEWAY
(3) DOOR CABINET- (2- BALLAST / 4- BULBS) *GR-03
CONTROL PANEL
ELECTRICAL BOX
OPTIONAL
CAVITY LIGHT CHANNELS
RACEWAY
ELECTRICAL BOX
CAVITY LIGHT CHANNELS
RACEWAY
EXPORT
BALLAST TRANFORMER
INPUT/PRIMARY
OUTPUT/SECONDARY
SEC
SEC
TYPICAL EXPORT TRANSFORMER CONNECTIONS *GR-04
CAP
CAP
LAMP 1
RD
YW
L2
L1
BE
C
LAMP 2
RD
BE
L2
L1
YW
C
RD
BE
C
L1
YW
L2
LAMP 1
RD
YW
C
L1
BE
L2
LINE
WHT
BLK
LINE
WHT
BLK
L2
BLK
WHT
LINE
LAMP 1
LAMP 2
YW
YW
L1
BE
RD
C
C
L2
BE
L1
RD
WHT
LINE
BLK
LAMP 1
LAMP 2
RD
BE
L2
L1
YW
C
C
RD
YW
L1
BE
L2
WHT
LINE
BLK
LAMP 1
LAMP 2
RD
BE
L2
L1
YW
C
C
RD
YW
L1
BE
L2
30 WIRING DIAGRAM

Related product manuals