EasyManua.ls Logo

Clear-Com WBS-680 - Stage an Nounce en Able;Dis Able; Wire Less Talk Around en Able;Disable

Clear-Com WBS-680
86 pages
Print Icon
To Next Page IconTo Next Page
To Next Page IconTo Next Page
To Previous Page IconTo Previous Page
To Previous Page IconTo Previous Page
Loading...
WTR-680 Menu Struc ture
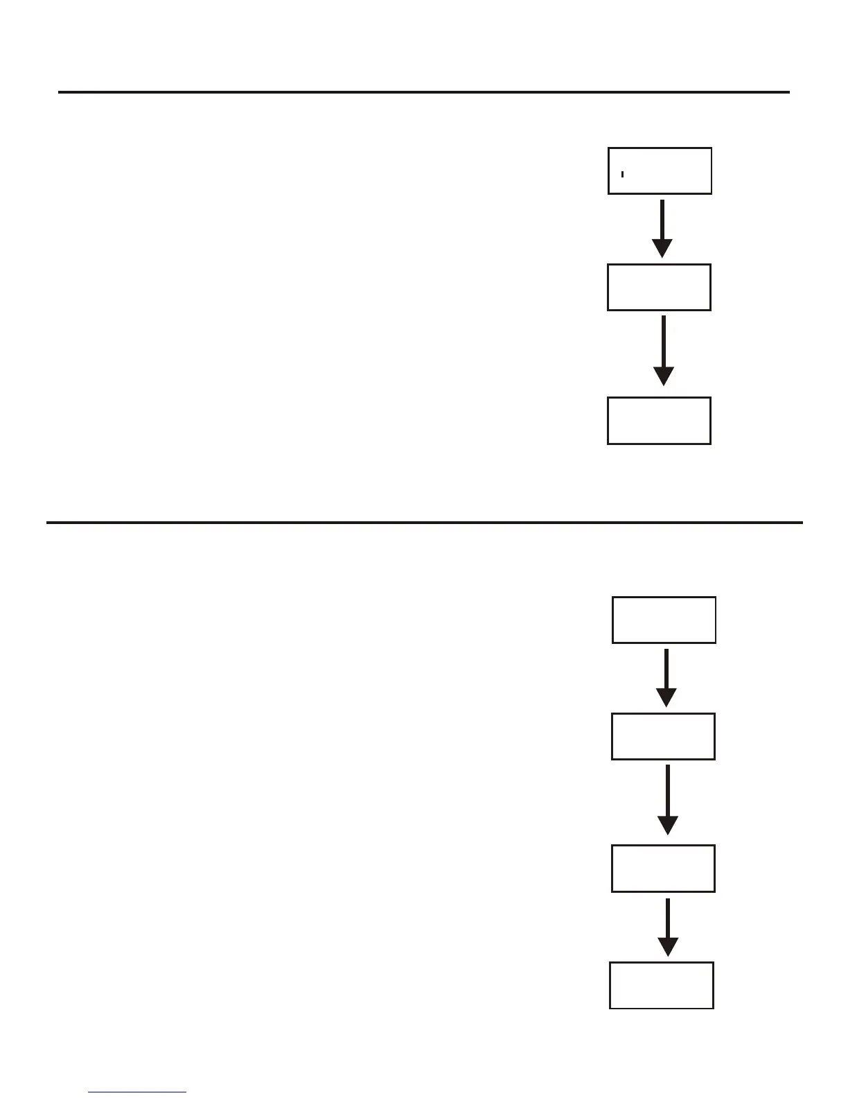
Stage An nounce En able/Dis able
Press and hold [SET] then press the [SA] but ton to show
the SA en able/dis able screen. The cur rent set ting of the
fea ture is dis played on the LCD.
While con tin u ing to hold [SET] press [SA] again to tog -
gle the dis play from ON to OFF or back. Re lease the
[SET] but ton to ac cept the cur rent dis played set ting and
re turn to the Group/Chan nel screen.
Wire less Talk Around En able/Disable
Press and hold [SET] then press the [WTA] but ton to
show the WTA en able/dis able screen. The cur rent set ting
of the fea ture is dis played on the LCD.
While con tin u ing to hold [SET] press [SA] again to cy cle
the dis play from on, off, then Lon (latch on). Re lease the
[SET] but ton to ac cept the cur rent dis played set ting and
re turn to the Group/Chan nel screen.
7-19
END
03A 01
GP CH
SA on
SA oFF
RELEASE [SET]
HOLD [SET] AND PRESS [SA]
CONTINUE TO HOLD [SET]
AND PRESS [SA] AGAIN
END
03A 01
GP CH
tA on
HOLD [SET] AND PRESS [WTA]
CONTINUE TO HOLD [SET]
AND PRESS [WTA] AGAIN
CONTINUE TO HOLD [SET]
AND PRESS [WTA] AGAIN
tA oFF
tA Lon
RELEASE [SET]

Table of Contents

Related product manuals