EasyManua.ls Logo

Clear-Com WBS-680 - Group;Chan Nel Screen

Clear-Com WBS-680
86 pages
Print Icon
To Next Page IconTo Next Page
To Next Page IconTo Next Page
To Previous Page IconTo Previous Page
To Previous Page IconTo Previous Page
Loading...
WTR-682 Menu Struc ture
Group / Chan nel Screen
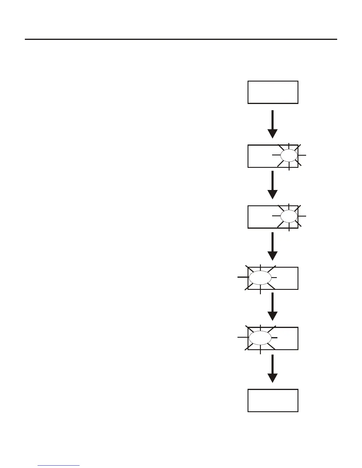
The Group/Chan nel screen al lows the user to change the
group and se lect from a pre-determined num ber of trans mit
chan nels.
The screen dis played af ter the beltpack pow er-up screens.
Press [SET] to edit the chan nel num ber. The chan nel
num ber will start flash ing.
Use the [UP]/[DOWN] ar row but tons to change the chan -
nel num ber.
Press [SET] to place the beltpack on the chan nel se lected.
Once set is pressed, the beltpack trans mit ter will move to
that fre quency and noth ing will be flash ing. Now press
[SET] twice to en ter group edit.
Use the [UP]/[DOWN] ar row but tons to change the group
num ber.
Press [SET] to place the beltpack on the group se lected.
Once set is pressed, the unit re turns to the group/chan nel
dis play with noth ing flash ing.
Pressing [SET] once more will start the ed it ing se quence
over again. Pressing [MENU] dur ing the group edit will
end ed it ing and send the user back at the group/chan nel
screen with out any changes. This ap plies to chan nel ed it -
ing too.
7-24
03A 01
CH
03A 01
GP
03A 01
CH
03A 01
GP
CH
03A 02
GP
CH
03A 02
GP
CH
05b 02
GP
CH
05b 02
GP
[SET]
[UP]/[DOWN]
[SET]
[UP]/[DOWN]
[SET]
END
Group / Chan nel Screen

Table of Contents

Related product manuals