EasyManua.ls Logo

CombiLift C6000lbs - Tier IV LPG Electric Circuit

Default Icon
72 pages
Print Icon
To Next Page IconTo Next Page
To Next Page IconTo Next Page
To Previous Page IconTo Previous Page
To Previous Page IconTo Previous Page
Loading...
Combilift Ltd. C4000-C5000XL O&S Manual
5-15
C4000-OM-EN-08
m m
R
ZD1
R13/86
R/Y
58
30
54
50A
58
30
54
58
30
54
F1
30
15
F7
58
54
F8 F9
F6
F13
F10
58
54
30
LOW FUEL GUAGE
P
FUEL
O
+
R
H
OIL LIGHT
METER
HOUR
G/Y
CHARGE
GY
R
+
S
G
T
V
TEMP
LIGHT
MIL
B
LIGHT
R
BN
BA
BN
YGW
RBK
654321
SRJKMLEGC
F
FOOT PEDAL
CURTIS
VEHICLE INTERFACE CONNECTOR
R
RR
GY G B
V
Revision Date:17/08/12
Drawn By : David Murray
Section: 1 (of 3)
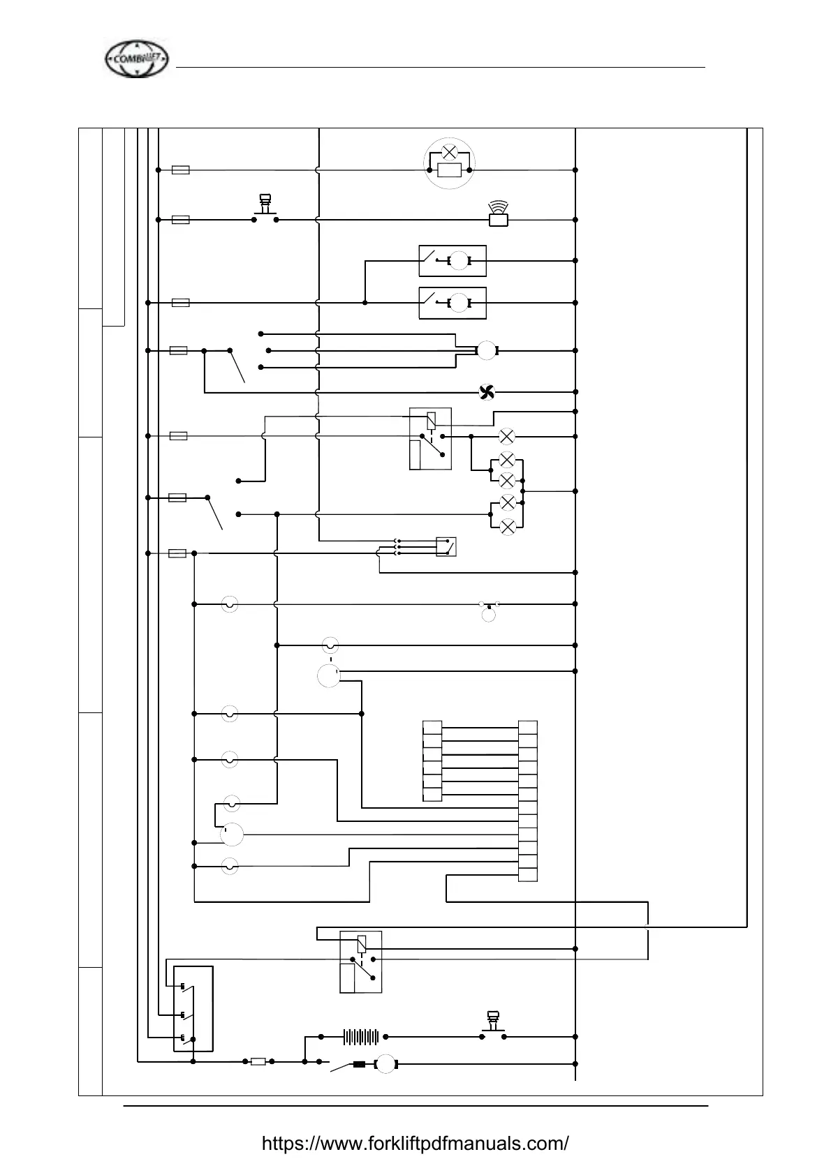
Title: GM LPG Tier IV (RELAYS)
Model: C4000 - C5000 & C5000XL
COMBILIFT LTD
BUTTON
PUSH
P
HORN
7.5
7.5
BN
20
7.515
R
7.5
NEG
STARTER MOTOR
BATTERY
SWITCH
ISOLATER KEY
R15/87A
87
30
M
-ve
RELAY 1
NEUTRAL
87A
R
AMP
FUSE
MAIN
30
30
80
+ve
R
IGNITION
SWITCH
86
85
B
R/Y
RELAY 22
SPOTLIGHTS
MAST HEIGHT PROX IF FITTED
R/Y
3 PIN PLUG
BN
BN
0
1
R
2
m
BN
CAB HEATER
EXTRA SPOTLIGHT IF FITTED
CAB FAN
FLASHING BEACON
R15/87A
WIPER
WIPER
R
87A
87
30
V
85
86
R
R
R
YV
R
3
2
0
1
5.11: Tier IV LPG Electric Circuit:
https://www.forkliftpdfmanuals.com/

Related product manuals