EasyManua.ls Logo

Comelit 1456 - Wiring Diagrams; Wiring Diagram for Standard Multi-Residential System

Comelit 1456
28 pages
Print Icon
To Next Page IconTo Next Page
To Next Page IconTo Next Page
To Previous Page IconTo Previous Page
To Previous Page IconTo Previous Page
Loading...
25
APT. 4: 1456
APT. 3: 1456S
V
1456
+
-
I
P
OUT
43
OUTOUT
21
IN
21
IN
1440
+
-
OUT
V
1456S
+
-
I
P
J1J1
J2
L
1441
OUT
43
OUTOUT
21
IN
21
IN
1440
+
-
OUT
N
-
+
V V
E
S
NC NO
D
N
G
-
V V
+
M
O
C
4682HC
R
T
E
RX
-
+
RXTX
+
-
TX
RX +
RX -
TX +
TX -ORANGE WIRE
WHITE/ORANGE WIRE
WHITE/GREEN WIRE
GREEN WIRE
-
+
1595
120-230 V
33436
APT. 2
APT. 1
1
N
C
6203W
+
-
AL
G
N
D P
F
C
SS
100-240 V
OUT
43
OUTOUT
21
IN
21
IN
1440
+
-
OUT
L
1441
N
-
+
V V
100-240 V
E
S
NC NO
D
N
G
-
V V
+
M
O
C
4682HC
R
T
E
RX
-
+
RXTX
+
-
TX
RX +
RX -
TX +
TX -ORANGE WIRE
WHITE/ORANGE WIRE
WHITE/GREEN WIRE
GREEN WIRE
-
+
1595
120-230 V
Vac
24
Vac
24485
D
+
-
D
485
P
R
G D
N
G
S
3360B
J2
J1
J2
J1
6802W
P
A
N
V
C
N
1
1
OUT
C
F
P
AL
S
+
S
-
0
1
IN
6602W
P
A
N
V
C
N
1
OP
+
OP
-
1
OUT
-
C
F
P
V
-
AL
S
+
S
-
HOME INTERFACE
IP: 192.168.1.X
HOME INTERFACE
IP: 192.168.0.X
VIP INTERFACE
AUTO IP
4321
HO
ROUTER
HO HO HO
4321
HO
C
N
1
ROUTER
HO HO HO
MASTER
6722W
INTERNET
SIP
PROVIDER
INTERNET
SIP
PROVIDER
PSTN
GSM
APP
PSTN
GSM
APP
VIP/017G
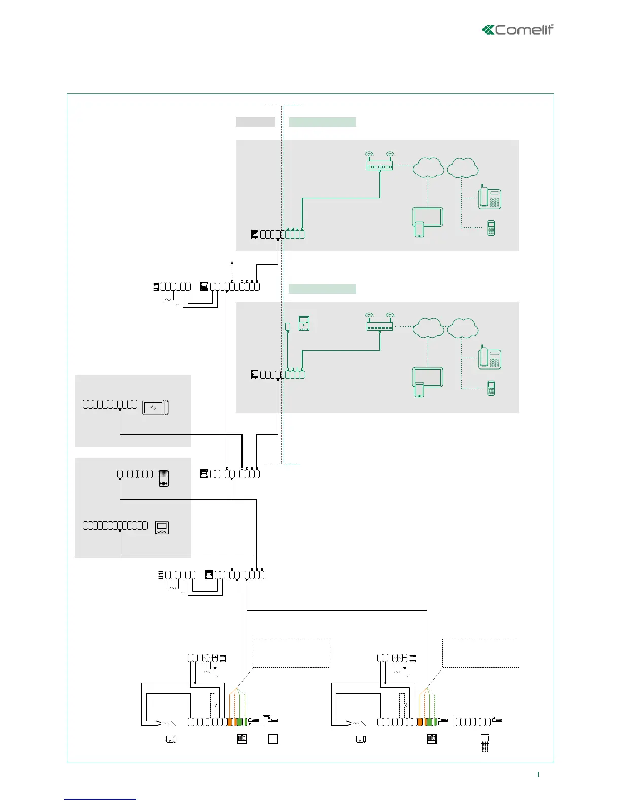
Wiring diagrams
Wiring diagram for standard multi-residential system

Related product manuals