EasyManua.ls Logo

Comelit 1998NA - Page 79

Comelit 1998NA
Print Icon
To Next Page IconTo Next Page
To Next Page IconTo Next Page
To Previous Page IconTo Previous Page
To Previous Page IconTo Previous Page
Loading...
1
2
POSTI ESTERNI PRINCIPALI
MAIN EXTERNAL UNITS
PLATINES EXTÉRIEURES
+
-
4888C
~
1
L
IN
L
IN
L
4
L
3
L
2
L
1
L
3
L
2
L
4
L
230V
~ ~
~~
230V
L
4
L
2
L
3
L
1
L
2
L
3
L
4
L
IN
L
IN
L
1
~
-
+
97 85 6
4834/9
9
L
9
L
8
L
8
L
7
L
7
L
6
L
6
L
5
L
5
L
4
L
4
L
1
L
1
L
IN
L
IN
L
3
L
3
L
2
L
2
L
4
-
~
~
+
L
M
L
M
L
S
L
S
L
P
L
P
1224A
1224A
P
L
P
L
S
L
S
L
M
L
M
L
+
~
~
-
230V~
12V~
1200
1224A
P
L
P
L
S
L
S
L
M
L
M
L
+
~
~
-
4888C
3
UT9200
E
T
R
GND
SE
NO NC
C
O
M
LL
+
VV
-
UT1010
120-230 V
-
+
1595
UT1020 UT9200
E
T
R
GND
SE
NO NC
C
O
M
LL
+
VV
-
UT1020 UT9200
E
T
R
GND
SE
NO NC
C
O
M
LL
+
VV
-
UT9200
E
T
R
GND
SE
NO NC
C
O
M
LL
+
VV
-
UT1010
S1 S2
120-230 V
-
+
1595
120-230 V
-
+
1595
120-230 V
-
+
1595
1
2
POSTI ESTERNI SECONDARI
SECONDARY EXTERNAL UNITS
PLATINES EXTÉRIEURES SECONDAIRES
ON
MIN
1 2 3 4 6 75 8
ON
MAX
1 2 3 4 6 75 8
2
~
24
0
2
3
0
1195
0
1
2
T
X
R
X
~
0
L
M
L
M
2
4
G
N
D
L
P
C
H
C
H
1
L
P
2
O
U
T
O
U
T
N
O
C
1998NA
79
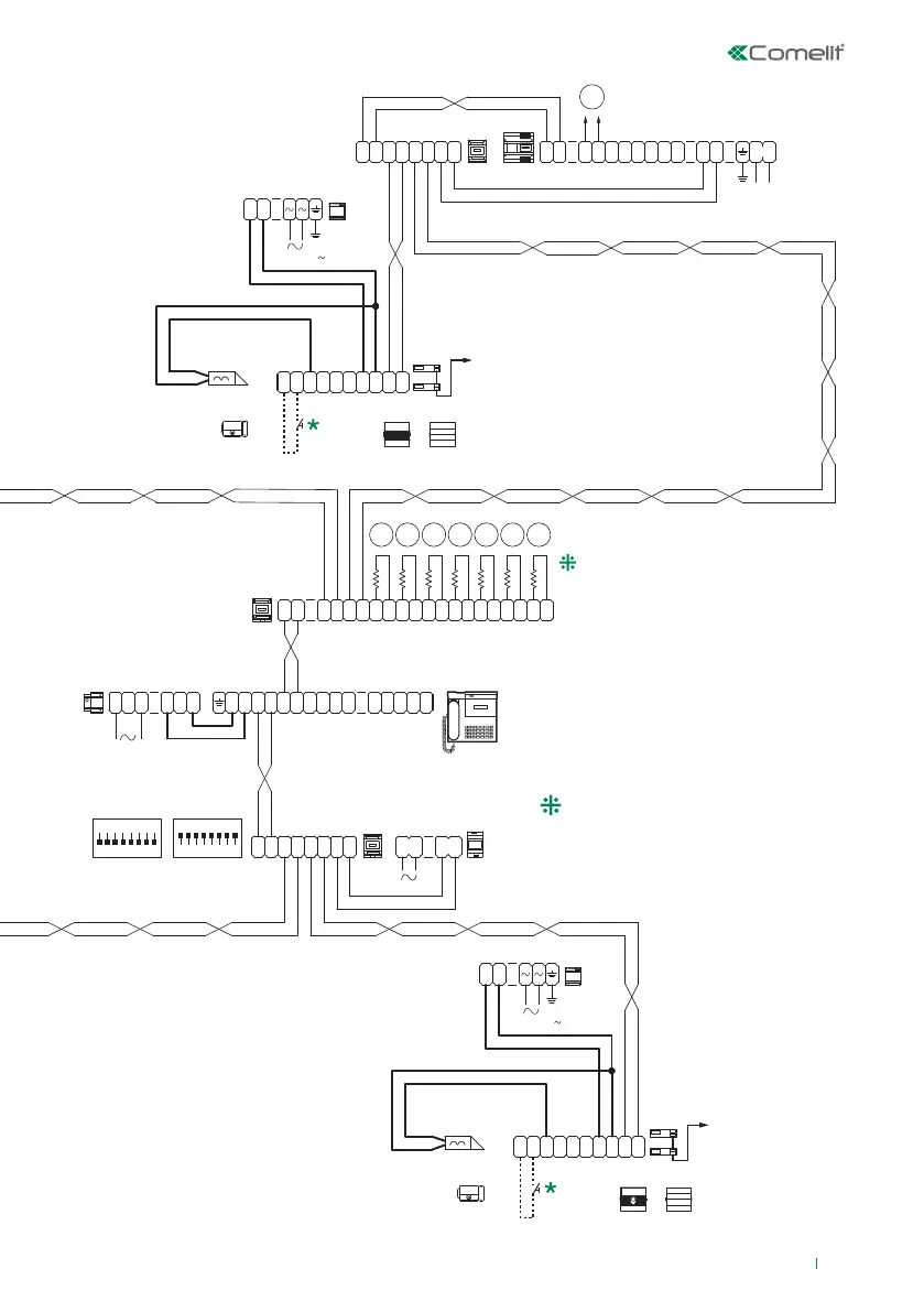
Tagliare solo la resistenza dell’uscita utilizzata.
Only cut o the resistance of the output used.
Couper seulement la résistance de la sortie utilisée.

Table of Contents

Related product manuals