EasyManua.ls Logo

Comelit 1998NA - Page 80

Comelit 1998NA
Print Icon
To Next Page IconTo Next Page
To Next Page IconTo Next Page
To Previous Page IconTo Previous Page
To Previous Page IconTo Previous Page
Loading...
2
4
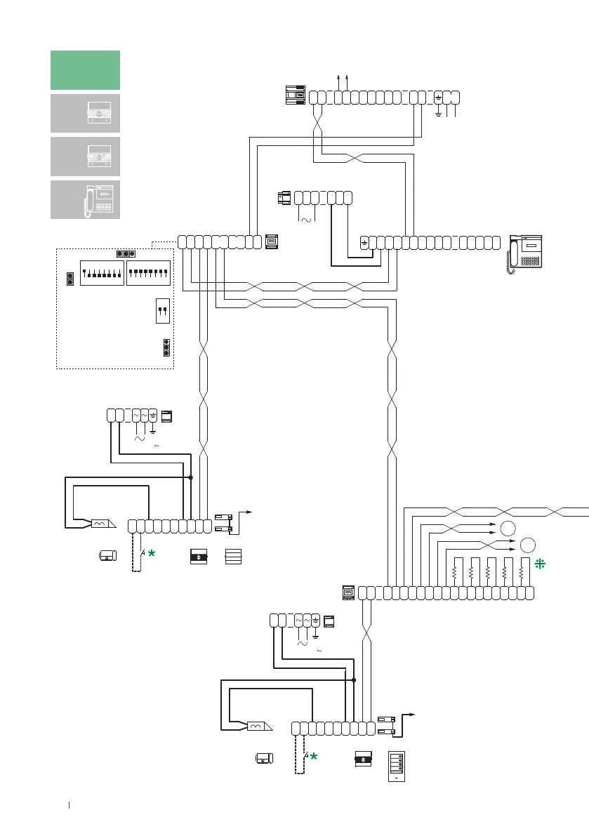
POSTI ESTERNI SECONDARI
SECONDARY EXTERNAL UNITS
PLATINES EXTÉRIEURES SECONDAIRES
1
POSTO ESTERNO PRINCIPALE
MAIN EXTERNAL UNIT
PLATINE EXTÉRIEURE PRINCIPALE
SIMPLEBUS
TOP
1-100
USER
1-100
USER
+
-
4888C
~
1
L
IN
L
IN
L
4
L
3
L
2
L
1
L
3
L
2
L
4
L
230V
~ ~
L
3
L
3
L
4
L
4
L
5
L
5
L
6
L
6
L
7
L
7
L
8
L
8
L
9
L
9
L
2
L
2
L
IN
L
IN
L
1
L
1
4834/9
LPin
S
L
S
L
M
L
M
L
~
LPout
+
-
~
A
B
JP2
1424
1424
~
-
+
LPout
~
L
M
L
M
L
S
L
S
LPin
~~
230V
L
4
L
2
L
3
L
1
L
2
L
3
L
4
L
IN
L
IN
L
1
~
4888C
-
+
UT1020
E
T
R
GND
SE
NO NC
C
O
M
LL
+
VV
-
UT1020 UT9200
E
T
R
GND
SE
NO NC
C
O
M
LL
+
VV
-
UT1020 UT9200
E
T
R
GND
SE
NO NC
C
O
M
LL
+
VV
-
UT9270
120-230 V
-
+
1595
TOP 2
B
A
JP1
ON
S1
1 2 3 4 6 75 8
ON
S3
1 2
ON
S2
1 2 3 4 6 75 8
3
4
120-230 V
-
+
1595
120-230 V
-
+
1595
~
24
0
2
3
0
1195
0
1
2
T
X
R
X
~
0
L
M
L
M
2
4
G
N
D
L
P
C
H
C
H
1
L
P
2
O
U
T
O
U
T
N
O
C
1998NA
SECONDARY
~
24
0
2
3
0
1195
0
1
2
T
X
R
X
~
0
L
M
L
M
2
4
G
N
D
L
P
C
H
C
H
1
L
P
2
O
U
T
O
U
T
N
O
C
1998NA
SECONDARY
JP3
TOP 2
B
A
JP1
ON
S1
1 2 3 4 6 75 8
ON
S3
1 2
ON
S2
1 2 3 4 6 75 8
JP3
A
B
JP2
80

Table of Contents

Related product manuals