EasyManua.ls Logo

Comelit MT SB 01 - Page 87

Comelit MT SB 01
Print Icon
To Next Page IconTo Next Page
To Next Page IconTo Next Page
To Previous Page IconTo Previous Page
To Previous Page IconTo Previous Page
Loading...
MT SB 01
MT SB 0183
1÷100
TOP 1
TOP 3
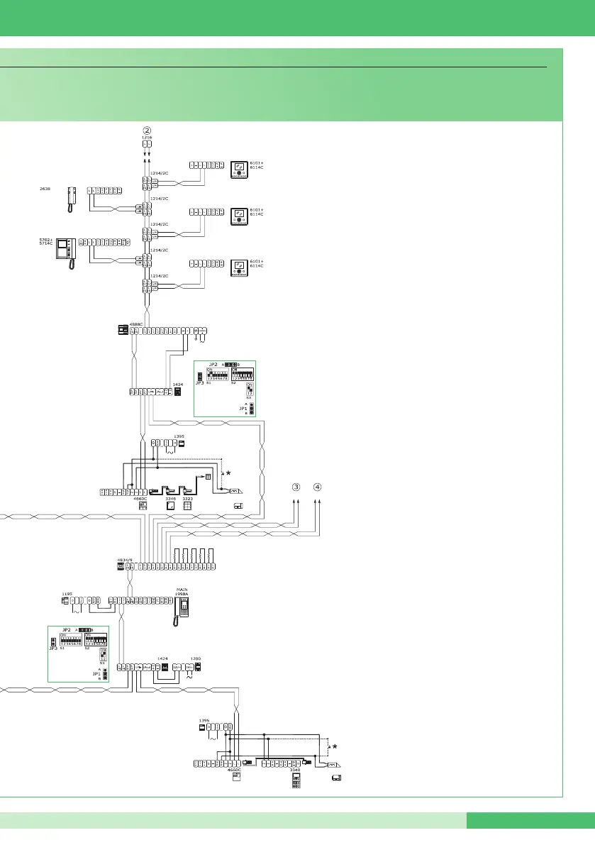
Impianto videocitofonico Simplebus TOP con 2 ingressi principali, 4 secondari e centralino di portineria principale.
* Pulsante comando apriporta locale
* Local lock-release button
Simplebus TOP video entry phone system with 2 main inputs, 4 secondary inputs and main porter switchboard.
* Bouton commande ouvre-porte local
Installation parlophonique et visiophonique Simplebus TOP avec 2 entrées principales, 4 secondaires et standard de conciergerie principal.

Table of Contents

Related product manuals