EasyManua.ls Logo

Compaq Evo N600c - Page 70

Compaq Evo N600c
217 pages
Print Icon
To Next Page IconTo Next Page
To Next Page IconTo Next Page
To Previous Page IconTo Previous Page
To Previous Page IconTo Previous Page
Loading...
2–20 Maintenance and Service Guide
Troubleshooting
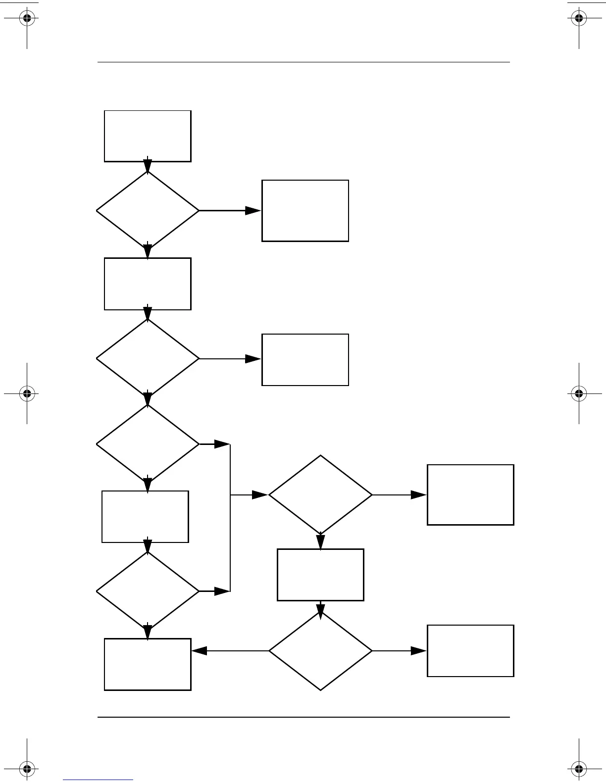
Flowchart 2.10 - No OS Loading from Hard Drive, Part 1
Go to
Flowchart 2.17,
Nonfunctioning
Device.
Y
Done
N
OS not
loading from
hard drive.
Nonsystem
disk message?
Go to
Flowchart 2.11,
No OS Loading
from Hard Drive,
Part 2.
Reseat
external
hard drive.
OS loading?
Done
Boot
from
CD?
Go to
Flowchart 2.13,
No OS
Loading from
Diskette Drive.
Boot
from
hard drive?
Boot
from
diskette?
Change boot
priority through
the setup utility
and reboot.
Boot
from
hard drive?
Y
Y
Y
Y
Y
N
N
N
N
N
Check the setup
utility for correct
booting order.
279362-003.book Page 20 Monday, May 19, 2003 1:28 PM

Table of Contents

Other manuals for Compaq Evo N600c

Related product manuals