EasyManua.ls Logo

Compaq Evo N600c - Page 71

Compaq Evo N600c
217 pages
Print Icon
To Next Page IconTo Next Page
To Next Page IconTo Next Page
To Previous Page IconTo Previous Page
To Previous Page IconTo Previous Page
Loading...
Troubleshooting
Maintenance and Service Guide 2–21
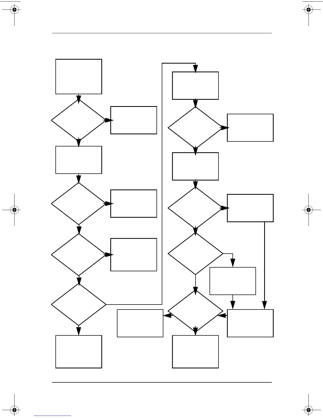
Flowchart 2.11 - No OS Loading from Hard Drive, Part 2
Continued from
Flowchart 2.10,
No OS Loading
from Hard Drive,
Part 1.
Reseat
hard drive.
Done
CD or
diskette in
drive?
1. Replace hard
drive.
2. Replace system
board.
Go to
Flowchart 2.13,
No OS Loading
from Diskette
Drive.
Load OS using
Restore CD
(if applicable).
Format hard drive
and bring to
a bootable
C:\ prompt.
Create partition,
then format hard
drive to bootable
C:\ prompt.
Boot
from diskette
drive?
Remove
diskette and
reboot.
Y
N
Boot
from
hard drive?
Y
N
Y
N
Hard drive
accessible?
Y
N
Hard drive
accessible?
Done
Run FDISK.
Y
N
Hard drive
partitioned?
Hard drive
formatted?
Y
N
Y
N
Computer
booted?
Done
Y
N
Go to
Flowchart 2.12,
No OS Loading
from Hard Drive,
Part 3.
Go to
Flowchart 2.12,
No OS Loading
from Hard Drive,
Part 3.
279362-003.book Page 21 Monday, May 19, 2003 1:28 PM

Table of Contents

Other manuals for Compaq Evo N600c

Related product manuals