EasyManua.ls Logo

Control Techniques Unidrive 1 Series - Page 108

Control Techniques Unidrive 1 Series
208 pages
Print Icon
To Next Page IconTo Next Page
To Next Page IconTo Next Page
To Previous Page IconTo Previous Page
To Previous Page IconTo Previous Page
Loading...
Safety
Information
Product
Information
Mechanical
Installation
Electrical
Installation
Getting
Started
Menu 0
Running
the motor
Optimisation
Macros
Advanced
Parameters
Technical
Data
Diagnostics
UL Listing
Information
108 Unidrive User Guide
www.controltechniques.com Issue Number: 9
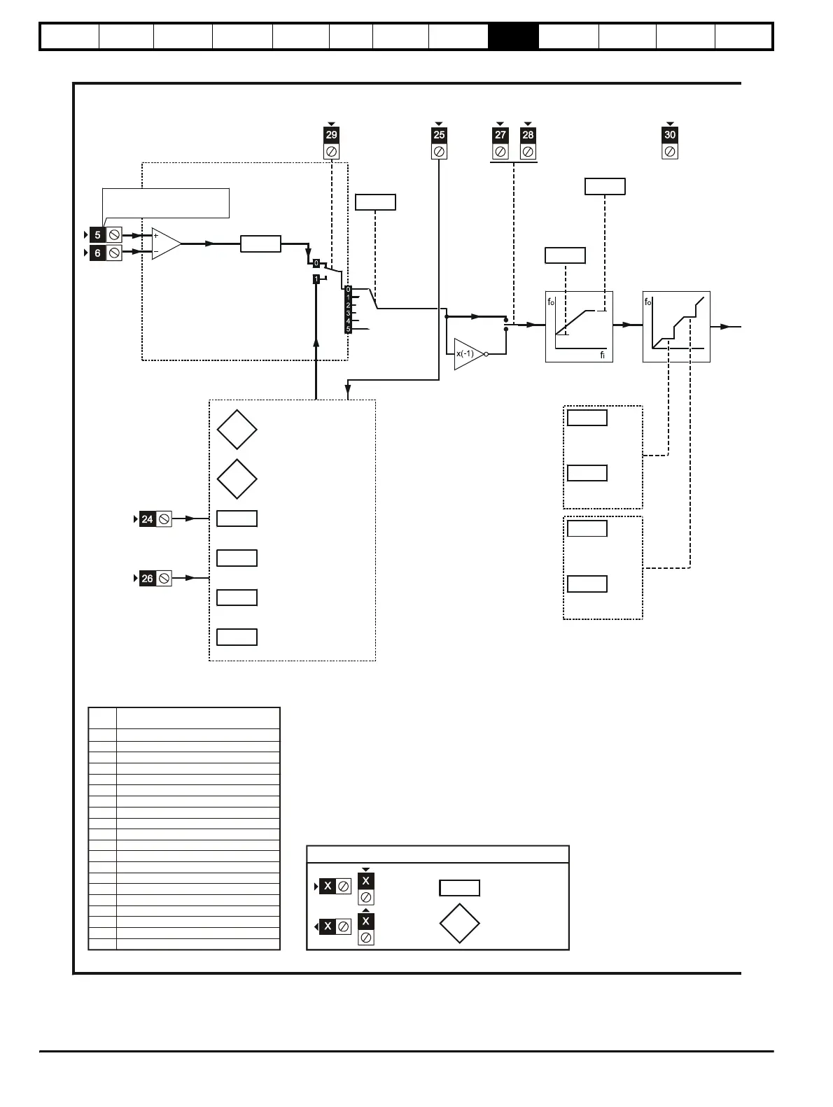
Figure 9-2 Macro 2 Motorised potentiometer logic diagram
Reference selection
Frequency/speed ref. 1
DOWN
RUN
FORWARD
RUN
REVERSE
RESET and
MOT. POT. RESET
0.24
Analog input 1
mode selector
Motorized pot.
output indicator
0.05
Reference
selector
29
MOTORIZED
POT. ENABLE
Minimum
frequency/
speed clamp
0.01
0.02
0.20
0.21
0.22
0.23
Skip frequency/
speed 1
Skip freq./speed
band 1
Skip frequency/
speed 2
Skip freq./speed
band 2
Skip
frequencies/
speeds
UP
OL> EXTERNAL TRIP
CL> DRIVE ENABLE
Motorized pot.
zero-start select
0.27
0.28
0.29
0.30
Motorized pot.
bipolar select
Motorized pot. rate
Motorized pot.
output scale factor
Motorized pot.
reset indicator
0.26
0.25
6
6
0.XX
0.XX
Key
Read-write (RW)
parameter
Read-only (RO)
parameter
Input
terminals
Output
terminals
Pr Function
0.11 Pre-ramp reference
0.12 Post-ramp reference
0.13 Motor active-current
0 14 Jog reference (not used)
0.15 Ramp mode
0.16 Stop mode
0.17 Status relay
0.18 S-ramp
0.19 S-ramp da/dt
0.20 Skip frequency/speed 1
0.21 Skip freq./speed band 1
0.22 Skip frequency/speed 2
0.23 Skip freq./speed band 2
0.24 Analog input 1 mode
0.25 Motorised pot. reset
0.26 Motorised pot. output
0.27 Motorised pot. zero-start
0.28 Motorised pot. Bipolar
0.29 Motorised pot. rate
0.30 Motorised pot.output scale factor
selector
selector
invert
enable
selector
indicator
indicator
select
select
Menu 0 changes from default configuration

Table of Contents

Related product manuals