EasyManua.ls Logo

CZone Control X - System Example; Figure 4. Czone Control X PLUS System Example

CZone Control X
29 pages
Print Icon
To Next Page IconTo Next Page
To Next Page IconTo Next Page
To Previous Page IconTo Previous Page
To Previous Page IconTo Previous Page
Loading...
11
EN / CZone® Control X User & Installation Manual
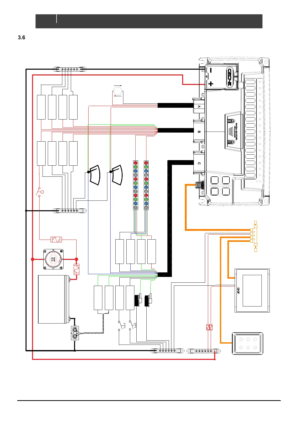
SYSTEM EXAMPLE
Figure 4. CZone Control X PLUS System Example
NMEA 2000 Network
CZONE KEYPAD
CZONE TOUCH 5
NAVIGATION
LIGHTS
CABIN
LIGHTS
COCKPIT
LIGHT
SALOON
LIGHTS
BILGE
PUMP
SALTWATER
PUMP
FRESHWATER
PUMP
BAIT TANK
PUMP
RGB LIGHTS COCKPIT
FRESHWATER
TANK SENDER
RGBW
ZONE 1 RED
RGBW
ZONE 1 GREEN
RGBW
ZONE 1 WHITE
RGBW
ZONE 1 BLUE
SHUNT INPUT
BATTERY
SHUNT INPUT
LOAD
SALOON LIGHT
SWITCH TO NEG
CABIN LIGHT
SWITCH TO NEG
24HR BILGE PUMP
FLOAT SWITCH
RGB LIGHTS SALOON
PORT WIPER
STBD WIPER
H-BRIDGE
FUEL TANK
SENDER
RESET
OFF
NEXT
ON
PUMP
SALOON
LIGHTS
PORT WIPER LOW
STBD WIPER LOW
PORT WIPER HIGH
STBD WIPER HIGH
PORT WIPER PARK
STBD WIPER PARK
M
ENGINE
HATCH LIFT
HOUSE BATT
12V
NAV
LIGHTS
CABIN
LIGHTS
BAIT
TANK
COCKPIT
LIGHT
BILGE

Table of Contents