EasyManua.ls Logo

Dahua NVR41-4KS2 Series - NVR44-4 KS2;NVR44-16 P-4 KS2;NVR44-4 KS2;L;NVR44-16 P-4 KS2;L Series

Dahua NVR41-4KS2 Series
452 pages
Print Icon
To Next Page IconTo Next Page
To Next Page IconTo Next Page
To Previous Page IconTo Previous Page
To Previous Page IconTo Previous Page
Loading...
User's Manual
93
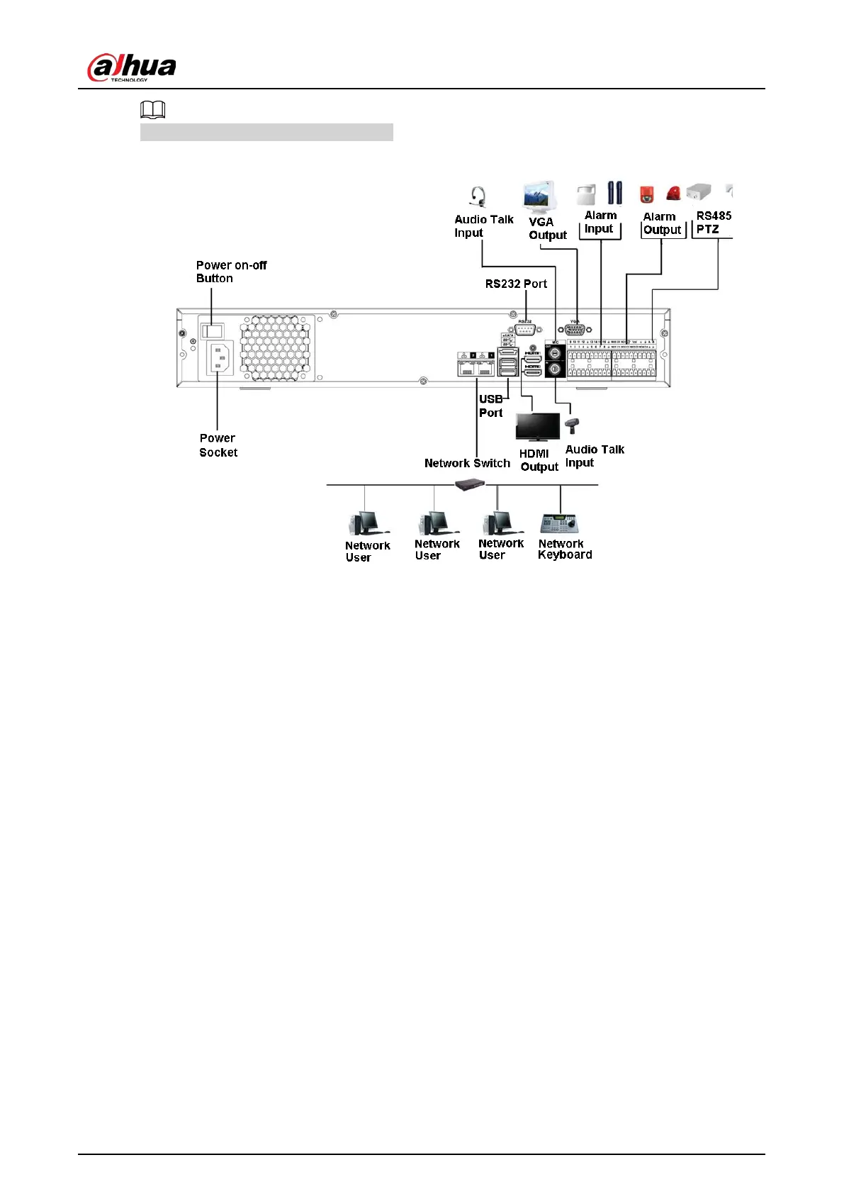
The following figure is for reference only.
Figure 3-50
3.6.8 NVR44-4KS2/NVR44-16P-4KS2/NVR44-4KS2/L/NVR44-16P-
4KS2/L Series
See Figure 3-51 for connection sample.

Table of Contents

Related product manuals