EasyManua.ls Logo

Daikin LXE10E-A4 - Operation Procedure; Operation Procedure Flow Chart

Daikin LXE10E-A4
162 pages
Print Icon
To Next Page IconTo Next Page
To Next Page IconTo Next Page
To Previous Page IconTo Previous Page
To Previous Page IconTo Previous Page
Loading...
3-6
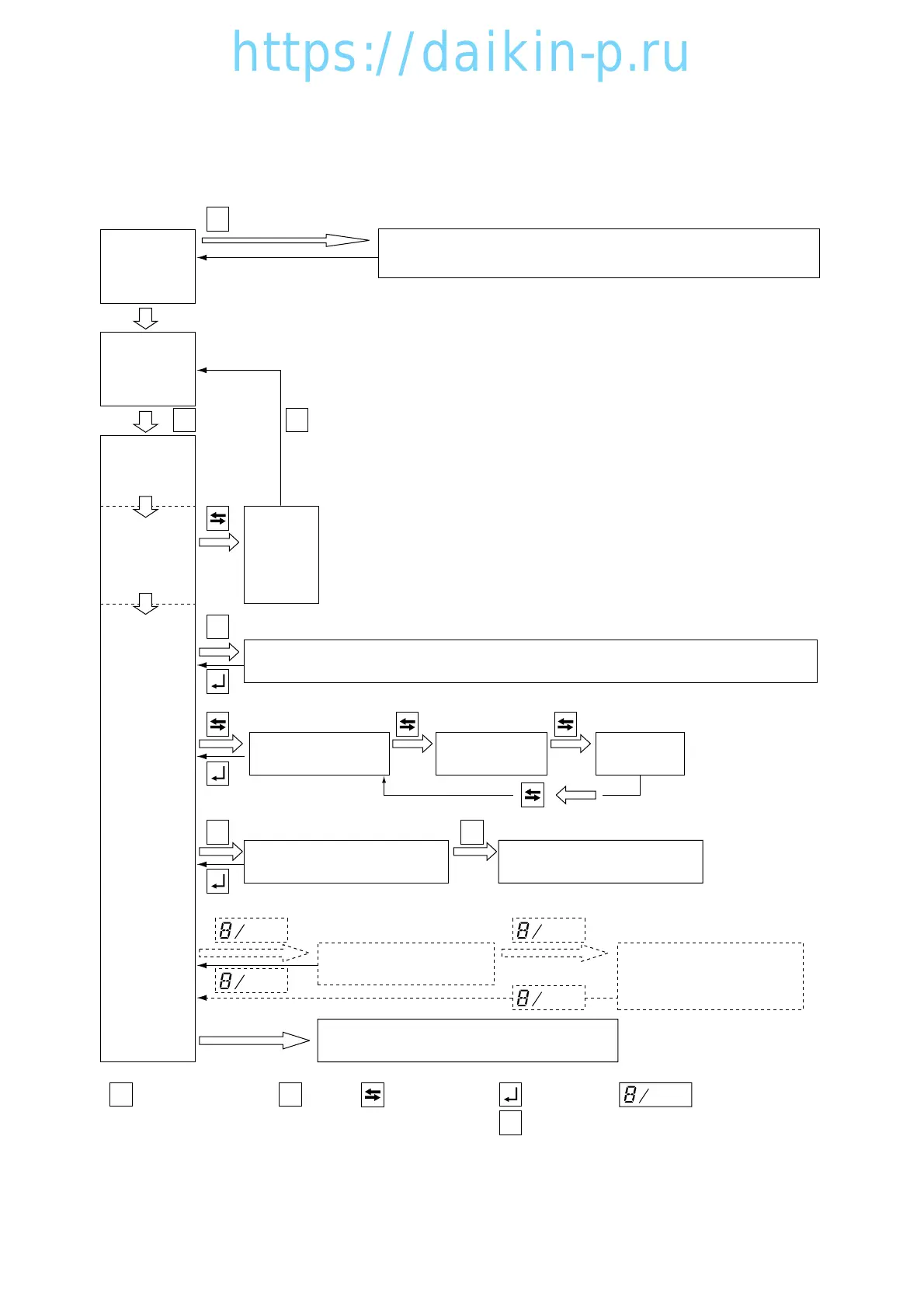
3.3 Operation procedure
3.3.1 Operation procedure flow chart
S
S
M M
I/O ON I/O OFF
S
I/O
: Unit On / Off key : S key : Select key : Enter key
:
MODE
key
: 8 / Chart key
CHART
CHART
CHART
CHART
CHART
Power off
Unit off
All Lighting
(for 3 sec.)
Preparation
(for 18 sec.)
Current
indication
1
No key operation for 30 sec.
Circuit Breaker ON
3
Battery mode
for 3 sec.
2 Operation Setting (Set Point ˚C, Humidity %, Defrost Internal)
6 Sensor Indication
Chart Indication
(Refer to 3-56)
14 Downloading from controller
5 LED Display Light OFF.
(See note 1.)
7 Temperature
Record Scroll
8 Alarm
Record Scroll
or no key operation for 5 min.
or no key operation for 5 min.
or no key operation for 5 min.
4 Mode operation
MODE
4 Automatic pump down
MODE
PTI
Refer to
page 3-50
Note 1. 5 activates when the "dISP" in 11 is set to "ON" in controller initial setting in 3-28.
Refer to page 3-37.
M
https://daikin-p.ru

Table of Contents

Related product manuals