EasyManua.ls Logo

Datron PRC1099A - Page 136

Datron PRC1099A
247 pages
Print Icon
To Next Page IconTo Next Page
To Next Page IconTo Next Page
To Previous Page IconTo Previous Page
To Previous Page IconTo Previous Page
Loading...
1
1
2
2
3
3
4
4
5
5
6
6
D D
C C
B B
A A
SIZE
DWG. NO.
FSCM NO.
REV
SEE SH 1 FOR REVISIONS
5/26/2015 2:43:17 PM
SCALE:
B
SHEET
994073D_sh5.SchDoc
FILENAME:
66943
OF
994073 D
NONE
6
5
C92
39pF
C93
39pF
C84
56pF
C71
1nF
1 3
42
U8
MAR-7SM
C72
1nF
R29
39R
C69
1nF
C60
1uF
+5.0V
C18
100nF
L17
100nH
L18
100nH
1st LO 76.65MHz to 105MHz
J2
SMB
R70
DNP
C109
100nF
TP26
PAD
C86
DNP
C95
DNP
Output FIlter
3dB PAD9dB PAD
-30dB Monitor
+10V
TP23
PAD
C100
4.7uF/25V
-6DB SPLITTER
LO1 VCO
R114
10R
R82
17R4
R117
17R4
R118
17R4
R116
17R4
R108
DNP
R83
294R
R81
294R
R109
DNP
L13
1800nH
7 to 8dBm Typ
C98
10nF
C97
10nF
G = 13.5dB Typ
C155
10nF
R351
205R
R361
205R
R381
61R9
R137
0R
J13
DNP
C152
1nF
+3.3V
TP44
PAD
C154
4.7uF/25V
+3.3V
TP35
PAD
C131
4.7uF/25V
+5.0V
TP34
PAD
C129
4.7uF/25V
TP46
PAD
TP47
PAD
TP45
PAD
TP48
PAD
TP49
PAD
+10V
C126
100nF
TP24
PAD
C128
4.7uF/25V
C122
10nF
+5.0V
C120
100nF
LOOP FILTER
PHASE DET/CHARGE PUMP
ATT
6dB
-30dB Monitor
RSET
1
DVDD
15
MXOUT
14
LE
13
DAT
12
VP
16
RFIN
8
AVDD
7
RFINA
6
RFINB
5
AGND
4
CPGND
3
CP
2
CLK
11
CE
10
DGND
9
U18
ADF4002
OUT
1
V-
2
IN+
3
IN-
4
#EN
5
V+
6
U17
LT6230IS6
C124
470nF
R139
4K99
R97
4K99
R128
100R
R127
100R
R126
100R
R125
100R
R133
100R
R107
10R
R104
10R
R100
10R
R105
10R
C130
10nF
C127
10nF
R135
10R
R119
49R9
C150
100pF
C151
100pF
R120
787R
R101
10R
C153
10nF
~800mVpp
R124
205R
C125
1nF
R121
DNP
C123
18nF
R123
24R9
R122
24R9
R62
4K99
C121
1nF
J14
OSMT
LO1_OUT
MUX_OUT
PLLCS
SPITXDT
SPICLKT
R102
20R
RF
1
2
VC
3
VCC
GND
U16
RFVC-6600
PRC1099A-MS
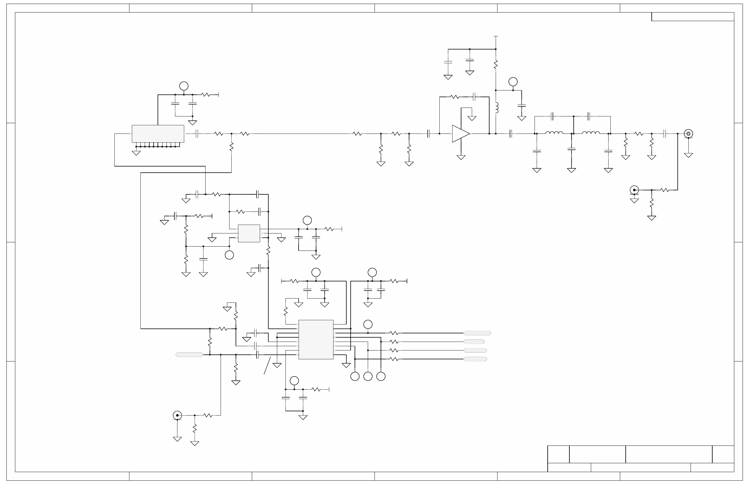
Figure 8-7
Synthesizer Board
Schematic Diagram 5 of 6
(994073 Rev. D)
8-15

Other manuals for Datron PRC1099A

Related product manuals