EasyManua.ls Logo

Dell E1909W - 2.2.3 DC 24 V and 5 V Output Circuit and Feedback circuit

Dell E1909W
50 pages
Print Icon
To Next Page IconTo Next Page
To Next Page IconTo Next Page
To Previous Page IconTo Previous Page
To Previous Page IconTo Previous Page
Loading...
Service Manual
9
D850 is a rectifier in which there are 4 build-in diodes, inverting AC to DC.
C854 is used to smooth the wave from rectifier. R852 is a fuse resistor to protect the following circuit
when inrush current is too large. U850 is a highly integrated PWM controller. Typical start-up current for
U850 is only 20 uA, R841,R842 and R843 are serial circuit to limit current flow. When current flow
through R841,R842 and R843 gets to Pin 3 of U850, with VDD hold-up capacitor C855, U850 is enough
for starting up.
When U850 begins to work Pin8 of U830 will output square wave to drive Q850,and then the main
current flow get to GND bypassing through T850, Q850. Because of the change of current flow, wires in
the other side of T850 will induct current.At the same time, the current inducted by wires which connected
T850 Pin 5 and Pin 6, with components of D852, R856, C855 and C849, will be supplied to U850 for
normal operating.
When the sense voltage across the sense resistor R859, reaches the threshold voltage around 0.85V, the
output GATE drive will be turned off. Every time when the output of power supply is shorted or over loaded,
the FB voltage will increase, the build-in PWM output will then be turned off. Both will prevent the power
supply from being overheated under over loading condition. The PWM duty cycle is determined by this
current sense signal and VFB, the feedback voltage. The voltage feedback signal is provided from the
TL431 at the secondary side through the photo-coupler to the COMP pin of the LD7552B.
When the voltage on sense pin reaches Vcomp =(Vcomp-2Vf)/3, a switch cycle will be terminated
immediately. Vcomp is internally clamped to a variable voltage around 1.2 V for output power limit.The
LD7552B can be turned off by pulling COMP pin lower than 1.2V.The gate output pin of the LD7552B will
be disabled immediately under such condition .The off-mode can be released when the pull-low signal is
removed.
When Q850 are turned off, the main current flow will be consumed through D851, C875 R853,R854 and
R855. This will prevent Q850 from being damaged under large current impulse and voltage spike.
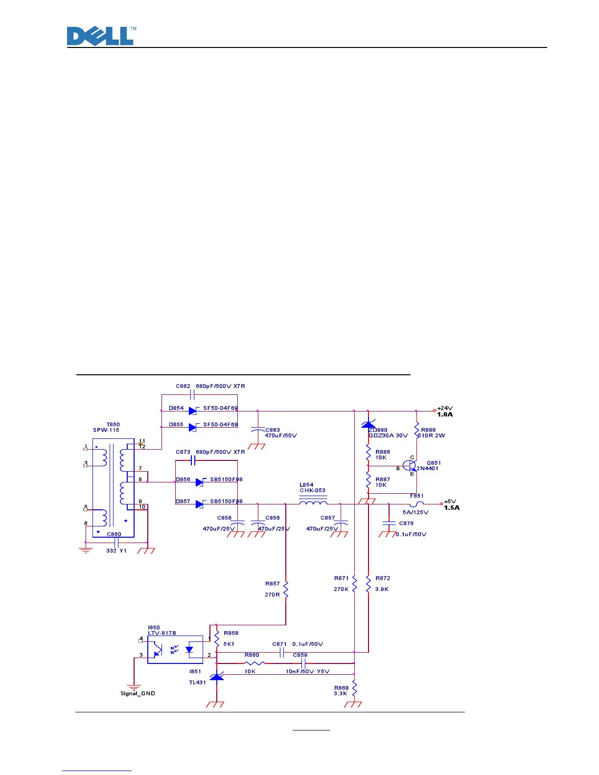
2.2.3 DC_24V and 5V Output Circuit and Feedback circuit:(fig.2.2.3)
fig.2.2.3

Related product manuals