EasyManua.ls Logo

Dell E1909W - 2.2. Power PWM circuit

Dell E1909W
50 pages
Print Icon
To Next Page IconTo Next Page
To Next Page IconTo Next Page
To Previous Page IconTo Previous Page
To Previous Page IconTo Previous Page
Loading...
Service Manual
8
devider(C1/C15/C16/C17) to sense the output voltage.The divide-down voltage signal is sent to the IC
Pin1(VSEN) ,thus regulating the output voltage.
If a CCFL is removed, fails or damaged during normal operation, CCFL current is no longer sensed
and the voltage on ISEN pin drops. The voltage at the SSTCMP(pin2)rises rapidly because there is no
current feedback at ISEN(pin14).When the voltage at SSTCMP reaches a threshold of approximately 2V
and ISEN is less than 0.7V,a current source charges the capacitor(C3) connected to TIMER(pin12).Once the
voltage level at the TIMER pin reaches a threshold of approximately 3V,the drive outputs shut down and
latch.To resume operation,toggle the ENA signal or restart VDDA.
Over-voltage and over-current protection are monitored by the voltage on VSEN(pin1).During normal
operation,if a CCFL is damaged or removed,the voltage at VSEN exceeds the user-defined, preset voltage
set by OVPT(pin15),the driver output duty cycle is regulated and the shutdown delay timer is
activated.OVPT sets the overall protection threshold voltage that is lower than3V(VSEN threshold. Once
the voltage at TIMER pin reaches 3V,the IC will shut down and latch. OVPT voltage setting is determined
by a resistor divider(R16/R8)connected to the OVPT.
2.2.Power PWM circuit
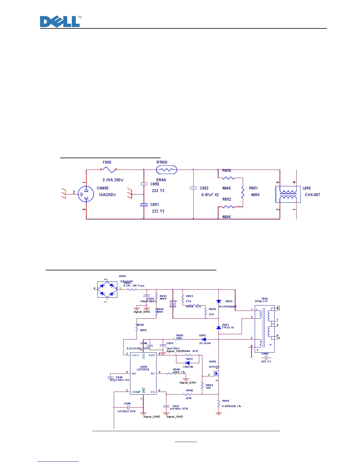
2.2.1 AC Input and EMI Filter:(fig.2.2.1)
fig.2.2.1
CN850 is a connector for connecting AC Power. F850 is a fuse to protect all the circuit AC. Input
voltage is from 90V to 264V. R850,R851and R852 are joined between two inputting main circuit to
prevent man from shock. L850 is used to clear up low frequency wave. C850 and C851 are used to
discharge the waves that L850 produced. High frequency waves are damped by C852.
2.2.2 High Voltage to Low Voltage Control Circuit:(fig.2.2.2)
fig.2.2.2

Related product manuals