EasyManua.ls Logo

Denon AVR-1708 - Page 354

Denon AVR-1708
368 pages
To Next Page IconTo Next Page
To Next Page IconTo Next Page
To Previous Page IconTo Previous Page
To Previous Page IconTo Previous Page
Loading...
f
87654321
A
B
C
D
E
F
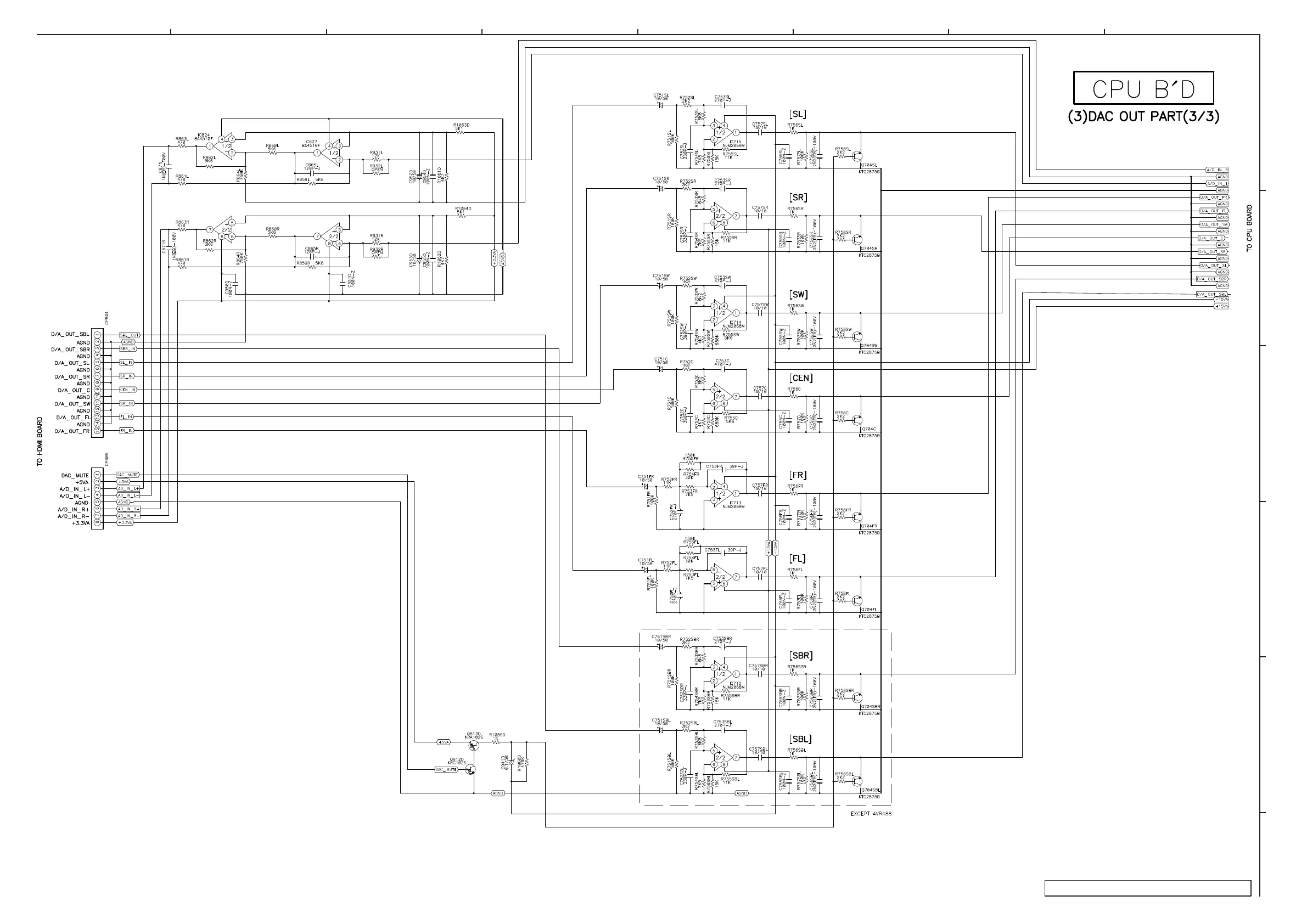
SCHEMATIC DIAGRAMS (6/20)
CPU UNIT (3/3)
DAC OUT PARTS
AVR-1708/1508/688/588/488 AVC-1508
f

Table of Contents

Other manuals for Denon AVR-1708

Related product manuals