EasyManua.ls Logo

Denon AVR-2808 - Page 155

Denon AVR-2808
155 pages
Print Icon
To Previous Page IconTo Previous Page
To Previous Page IconTo Previous Page
Loading...
87654321
A
B
C
D
E
F
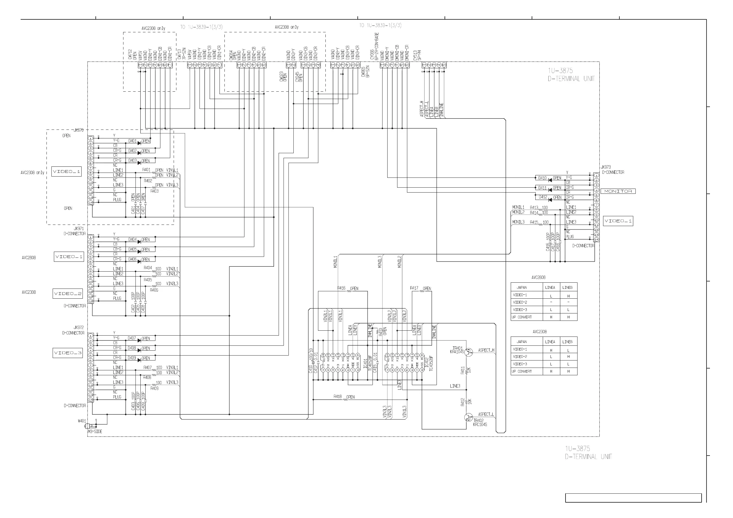
AVR-2808CI / AVR-988 / AVR-2808 / AVC-2808
SCHEMATIC DIAGRAMS (31/31)
1U-3875 D-TERMINAL UNIT (1/1)

Other manuals for Denon AVR-2808

Related product manuals