EasyManua.ls Logo

Denon AVR-591 - Page 35

Denon AVR-591
139 pages
Print Icon
To Next Page IconTo Next Page
To Next Page IconTo Next Page
To Previous Page IconTo Previous Page
To Previous Page IconTo Previous Page
Loading...
35
Input
S
B
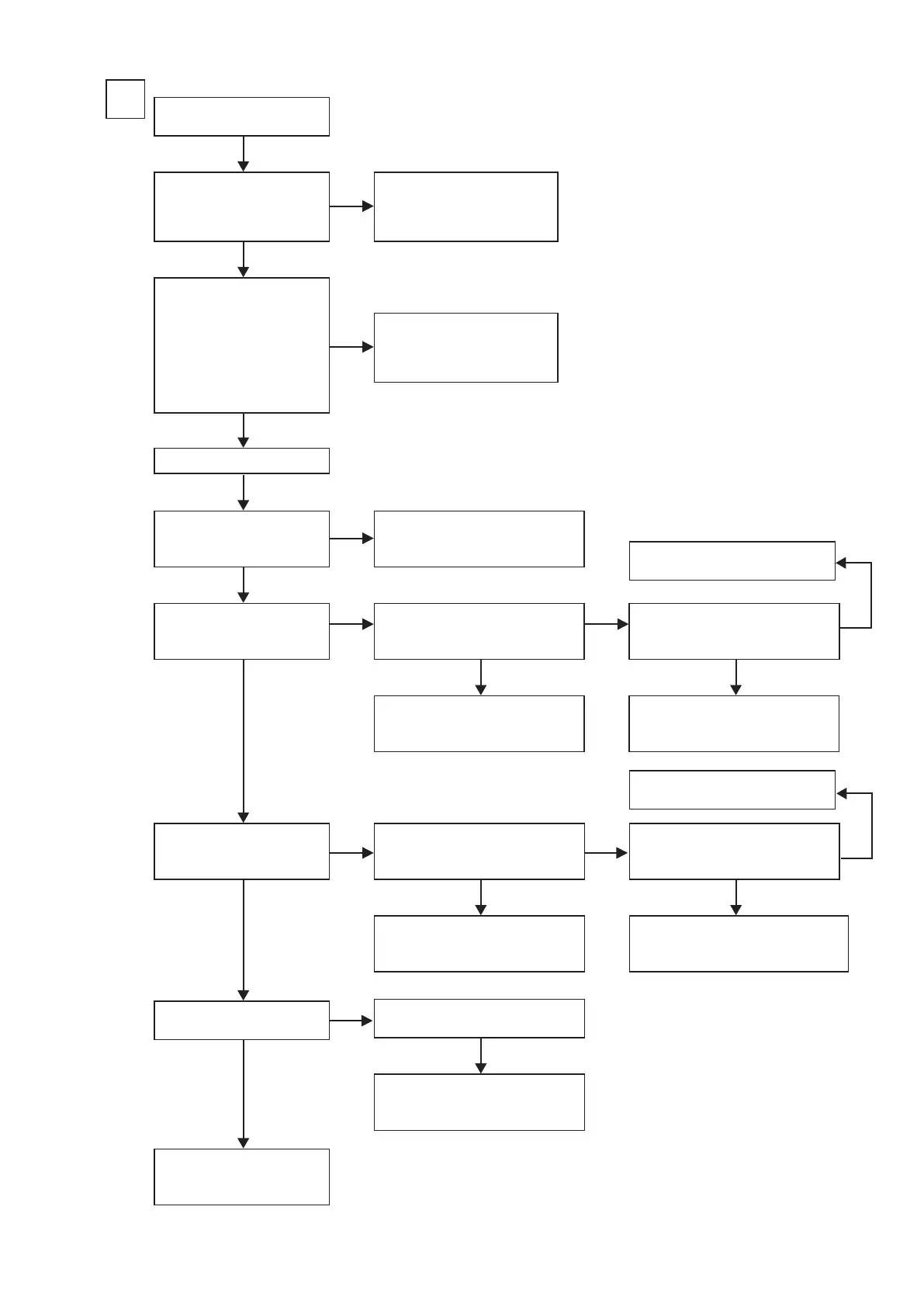
Check power supply voltage.
FRONT CONNECTOR B'D
V+5V : CP13B-4pin
V-5V : CP13B-1pin
Check on set value of each IC.
HDMI B'D
L2706 : L(0V)
L2707 : L(0V)
L2708 : L(0V)
L2709 : L(0V)
L2710 : L(0V)
L2711 : L(0V)
Check power supply voltage.
V+5V : IC811-21pin
V-5V : IC811-16pin
Check output of video amplier.
S-Y : IC808-7pin
S-C : IC805-7pin
Check output of video amplier.
Y/C MIX : IC807-7pin
Check output of video amplier.
Y/C MIX : IC807-1pin
Check power supply voltage of
IC806 and IC808, and surrounding
circuitry soldering.
Check power supply voltage of IC8
1
0,
and check oscillation of IC810.
(X'TAL / LC oscillation)
Check power supply voltage of
IC807 and IC804, and surrounding
circuitry soldering.
Check power supply voltage of
IC807, and surrounding circuitry
soldering.
Check cable between main
unit and monitor or check
monitor.
Check power supply voltage of
IC808, and surrounding circuitry
soldering.
Check input selector(IC806).
S-Y : 13pin
S-C : 2pin
Check output of video amplier(IC805)
.
S-Y : 1pin
S-C : 7pin
Check input of selector(IC804).
Y/C MIX : 12pin
Check output of video amplier(IC808).
S-C : 1pin
Check cable between main unit and
player or check player.
Check input circuitry soldering of
OSD IC(IC810).
Extend HDMI B'D using a jig.
REGULATOR B'D aw.
HDMI B'D aw.
Check connection of FRONT
CONNECTOR BD and AV BD.
NG
NG
NG
NG NG
NG
NG
NG
OK
OK
OK
OK
OK
OK
OK
OK
OK
OK
OK
NG
NG
b
Unless specied, AV B'D part.
Check input of OSD IC(IC810)
.
S-Y : 15pin

Other manuals for Denon AVR-591

Related product manuals