EasyManua.ls Logo

Denon DN-D4500 - BLOCK DIAGRAMS; Main Unit Functional Diagram

Denon DN-D4500
63 pages
Print Icon
To Next Page IconTo Next Page
To Next Page IconTo Next Page
To Previous Page IconTo Previous Page
To Previous Page IconTo Previous Page
Loading...
6
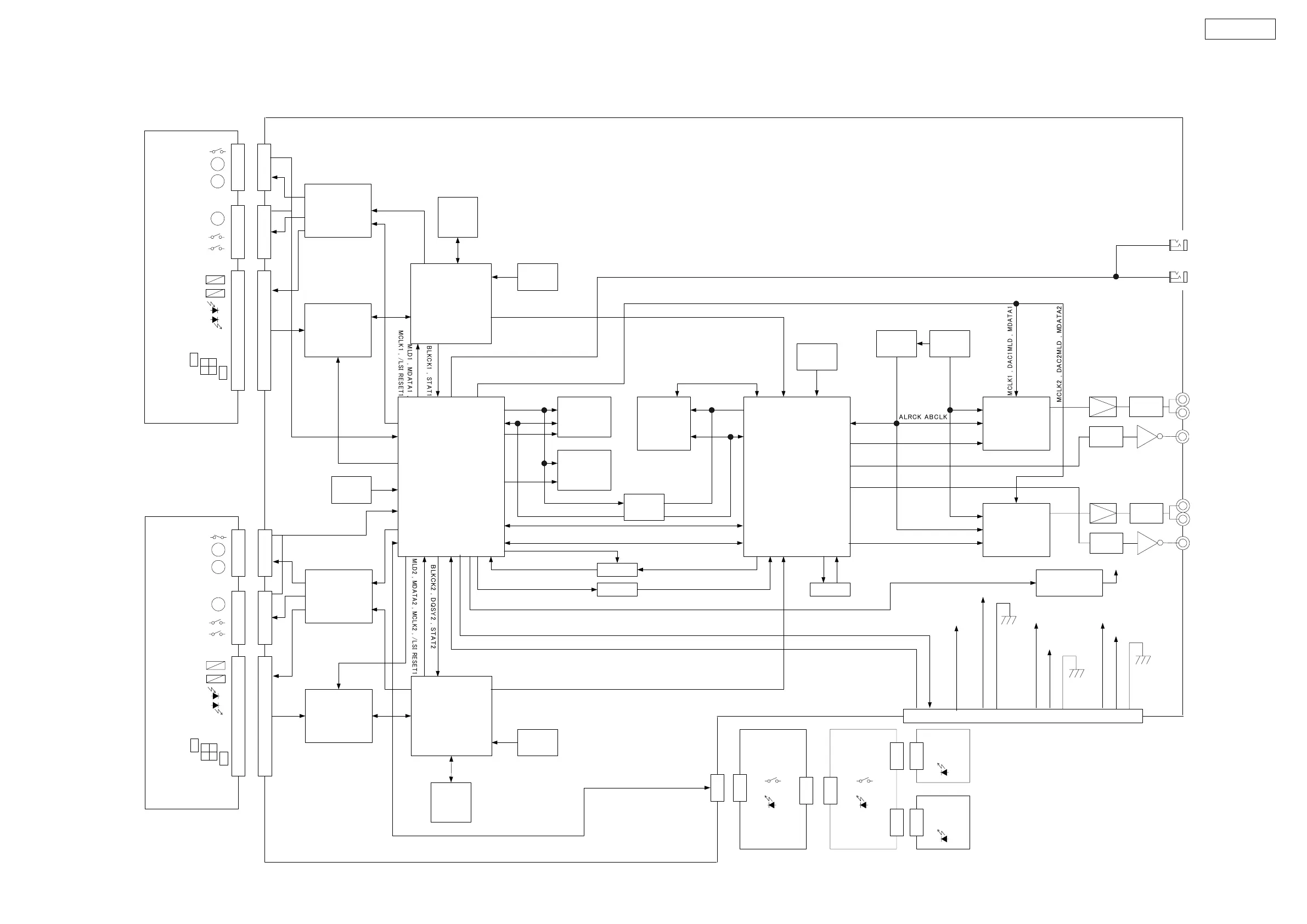
DN-D4500
BLOCK DIAGRAM
㪛㪩㪠㪭㪜㪩
㪲㪘㪥㪏㪎㪏㪌㪪㪙㪴
㪟㪜㪘㪛㩷㪘㪤㪧
㪲㪘㪥㪉㪉㪇㪇㪉㪘㪴
㪪㪜㪩㪭㪦㩷㪛㪪㪧
㪲㪤㪥㪍㪍㪉㪎㪐㪊㪊㪴
㪏㪤㩷㪝㪣㪘㪪㪟
㩿㪧㪩㪦㪞㪩㪘㪤㪀
㪪㪰㪪㪫㪜㪤㩷㫌㪚㪦㪤
㪲㪤㪥㪈㪇㪉㪟㪎㪊㪇㪝㪴
㪘㪥㪘㩷㪦㪬㪫㩷㪈
㪛㪠㪞㩷㪦㪬㪫㩷㪈
㪝㪘㪛㪜㪩㩷㪉
㪝㪘㪛㪜㪩㩷㪈
㪤㪦㪥㪠㪫㪦㪩㩷㪛㪠㪦㪛
㪣㪘㪪㪜㪩㩷㪛㪠㪦㪛㪜
㪝㪦㪚㪬㪪㩷㪚㪦㪠㪣
㪫㪩㪘㪚㪢㪠㪥㪞㩷㪚㪦㪠㪣
㪛㪜㪫㪜㪚㪫
㪦㪩
㪣㪦㪘㪛㪠㪥㪞㩷㪤㪦㪫㪦㪩
㪚㪣㪦㪪㪜
㪪㪮
㪦㪧㪜㪥㩷㪪㪮
㪪㪧㪠㪥㪛㪣㪜
㪤㪦㪫㪦㪩
㪪㪣㪠㪛㪜㩷㪤㪦㪫㪦㪩
㪣㪠㪤㪠㪫㩷㪪㪮
㪏㪤㩷㪝㪣㪘㪪㪟
㩿㪧㪩㪜㪪㪜㪫㩷㪃
㪤㪜㪤㪦㪀
㪍㪋㪤
㪪㪛㪩㪘㪤
㪛㪩㪠㪭㪜㪩
㪲㪘㪥㪏㪎㪏㪌㪪㪙㪴
㪟㪜㪘㪛㩷㪘㪤㪧
㪲㪘㪥㪉㪉㪇㪇㪉㪘㪴
㪪㪜㪩㪭㪦㩷㪛㪪㪧
㪲㪤㪥㪍㪍㪉㪎㪐㪊㪊㪴
㪤㪦㪥㪠㪫㪦㪩㩷㪛㪠㪦㪛
㪣㪘㪪㪜㪩㩷㪛㪠㪦㪛㪜
㪝㪦㪚㪬㪪㩷㪚㪦㪠㪣
㪫㪩㪘㪚㪢㪠㪥㪞㩷㪚㪦㪠㪣
㪛㪜㪫㪜㪚㪫
㪦㪩
㪣㪦㪘㪛㪠㪥㪞㩷㪤㪦㪫㪦㪩
㪚㪣㪦㪪㪜
㪪㪮
㪦㪧㪜㪥㩷㪪㪮
㪪㪧㪠㪥㪛㪣㪜
㪤㪦㪫㪦㪩
㪪㪣㪠㪛㪜㩷㪤㪦㪫㪦㪩
㪣㪠㪤㪠㪫㩷㪪㪮
㪍㪋㪤
㪪㪛㪩㪘㪤
㪛㪪㪧
㪙㪣㪘㪚㪢㩷㪝㪠㪥
㪲㪘㪛㪪㪧㪄㪙㪝㪊㪌㪈㪴
㪈㪉㪏㪤
㪪㪛㪩㪘㪤
㪛㪘㪚
㪧㪚㪤㪈㪎㪋㪏㪜
㪛㪘㪚
㪧㪚㪤㪈㪎㪋㪏㪜
㪉㪌㪤㪟㫑
㪉㪌㪤㪟㫑
㪊㪉㪤㪟㫑
㪣㪭㪉㪋㪌
㪣㪭㪎㪋
㪘㪛㪩㪜㪪㪪
㪬㪸㫉㫋㩷㩿㩷㪫㪯㩷㪃㩷㪩㪯㩷㪀
㪆㪛㪪㪧㪩㪜㪪㪜㪫㩷㪃㩷㪆㪙㪩㪘㪚㪢
㪆㪙㪩㪜㪨 㪙㪫㪜㪥㪛
㪩㪜㪪㪜㪫
㪙㪚㪣㪢㪉㩷㪃㩷㪣㪩㪚㪢㪉㩷㪃㩷㪪㪩㪛㪘㪫㪘㪉
㪫㪯㪛
㪩㪯㪛
㪈㪈㪅㪉㪏㪤㪟㫑㪣㪭㪊㪐㪊
㪘㪛㪘㪫㪘㪉
㪫㪩
㪤㪬㪫㪜
㪫㪩
㪤㪬㪫㪜
㪘㪥㪘㩷㪦㪬㪫㩷㪉
㪛㪠㪞㩷㪦㪬㪫㩷㪉
㪫㪩
㪤㪬㪫㪜
㪫㪩
㪤㪬㪫㪜
㪙㪚㪣㪢㪈㩷㪃㩷㪣㪩㪚㪢㪈㩷㪃㩷㪪㪩㪛㪘㪫㪘㪈
㪚㪪㪈
㪚㪪㪇
㪆㪩㪪㪫
㪛㪘㪫㪘
㪂㪏㪭㪧
㪂㪌㪭㪛
㪂㪊㪅㪊㪭㪛
㪧㪞㪥㪛
㪛㪞㪥㪛
㪂㪌㪭㪘
㪄㪌㪭㪘
㪘㪞㪥㪛
㪤㪬㪫㪜㩷㪚㪠㪩㪚㪬㪠㪫
㪤㪬㪫㪜
㪫㪩㩷㪤㪬㪫㪜
㪛㪥㪄㪛㪋㪌㪇㪇㪯㩷㪙㪣㪦㪚㪢㩷㪛㪠㪘㪞㪩㪘㪤㩷㩿㪤㪘㪠㪥㪀
㪉㪌㪤㪟㫑
㪫㪧㪚㪍㪈㪇㪊
㪂㪈㪅㪉㪭㪣㪭㪊㪉
㪆㪙㪦㪦㪫
㪝㪧㪣㪘㪰㪈㪃㪉㩷㪃㩷㪝㪚㪬㪜㪈㪃㪉
㪛㪣㪩㪚㪢
㪛㪙㪚㪣㪢
㪘㪣㪩㪚㪢
㪘㪙㪚㪣㪢
㪘㪛㪘㪫㪘㪈
㪘㪣㪩㪚㪢㩷㪘㪙㪚㪣㪢
㪛㪛㪘㪫㪘㪈
㪛㪛㪘㪫㪘㪉

Other manuals for Denon DN-D4500