EasyManua.ls Logo

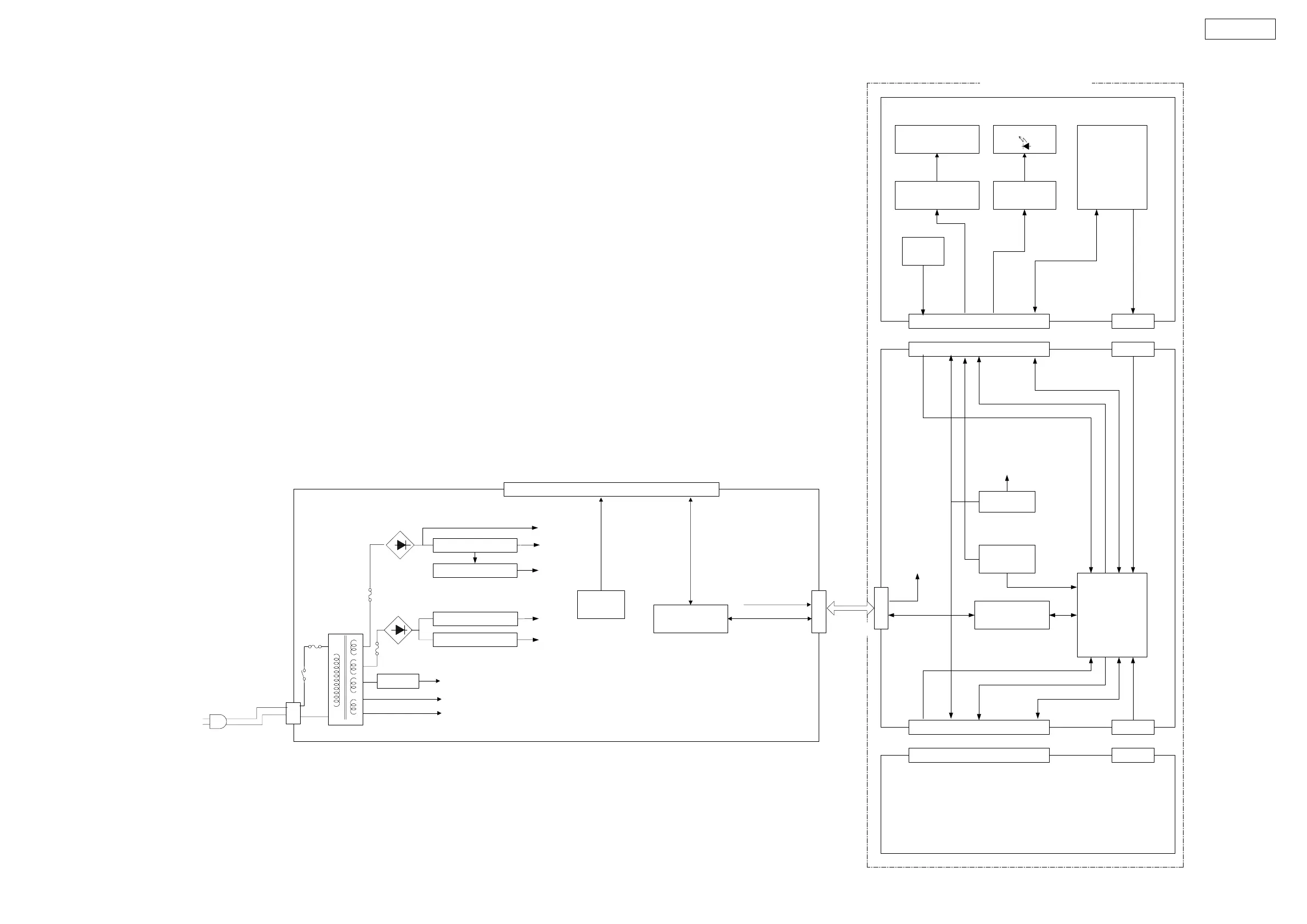
Denon DN-D4500 - Power and RC Block Diagram

Denon DN-D4500
63 pages
Print Icon
To Next Page IconTo Next Page
To Next Page IconTo Next Page
To Previous Page IconTo Previous Page
To Previous Page IconTo Previous Page
Loading...
7
DN-D4500
PITCH
SLIDE VR
KEY
JOG SHUTTLE
TR.SEL
KEY MATRIX
BLOCK
DISPLAY2 UNIT
RC CPU UNIT
DISPLAY1 UNIT
<RC-D45 RC UNIT>
8P MD
CABLE
RESET
[PST600C]
㪣㪜㪛㩷㪚㪦㪥㪫㪩㪦㪣
㪲㪙㪬㪉㪇㪐㪇㪝㪴
LED BLOCK
FLT
[14-MT-35GN]
FL DRIVER
[M66005FP]
REMOTE uCOM
[TMP86CM47U]
[SN74HCT08PW]
+8VP,-HB,F1,F2
[BA05T]
+8VP
+5V REG (AUDIO)
-5V REG (AUDIO)
RESET
[PST600C]
POWER UNIT
-HB REG -HB
F1
F2
POWER
TRANS
+3.3V REG
+5V REG
+8VP
+5VD
+5VA
+3.3VD
-5VA
+8VP,-HB,F1,F2
[SN74HCT08PW]
RC TXD,RC RXD
㪛㪥㪄㪛㪋㪌㪇㪇㪯㩷㪙㪣㪦㪚㪢㩷㪛㪠㪘㪞㪩㪘㪤㩷㩿䌐䌏䌗䌅䌒䋧䌒䌃㪀
to MAIN UNIT
TXD , RXD

Other manuals for Denon DN-D4500